onsemi FAN49103 TinyPower I2C-Abwärts-/Aufwärtswandler
Der FAN49103 TinyPower I2C-Abwärts-/Aufwärtswandler von onsemi ist ein hocheffizienter Abwärts-/Aufwärts-Schaltregler, der Eingangsspannungen entweder oberhalb oder unterhalb der geregelten Ausgangsspannung akzeptiert. Der FAN49103 Wandler nutzt die Vollbrücken-Architektur mit Synchrongleichrichtung und liefert bis zu 2,5 A während der Ausgang bei 3,4 V geregelt wird. Das Bauteil bietet einen nahtlosen Übergang zwischen Aufwärts- und Abwärts-Modi und reduziert Ausgangsstörungen. Designer können die I2C-Schnittstelle zum Programmieren des Betriebsmodus und der Ausgangsspannung des Reglers einsetzen. Die Pulsfrequenzmodulation (PFM) betreibt den Regler im Energiesparmodus bei leichten und mittleren Lasten, um einen hohen Wirkungsgrad zu erhalten. Im PFM-Modus bietet das Bauteil ein ausgezeichnetes Einschwingverhalten während der Lastschritte. Bei mittleren und schweren Lasten oder im erzwungenen PWM-Modus schaltet der Regler auf die PWM-Festfrequenzsteuerung. Im PWM-Modus arbeitet der FAN49103 mit einer Frequenz von 1,8 MHz Nennstrom und ermöglicht dadurch reduzierte Werte der externen Komponenten.With light and moderate loads, the pulse frequency modulation (PFM) runs the regulator in power-save mode to maintain high efficiency. When in PFM mode, the device offers an excellent transient response during load steps. With moderate to heavier loads or forced PWM mode, the regulator switches to the PWM fixed-frequency control. When in PWM mode, the FAN49103 operates at 1.8MHz nominal fixed frequency to allow for reduced external component values.
Merkmale
- 24μA typical PFM quiescent current
- Above 95% efficiency
- 11.61mm2 total layout area
- 2.5V to 5.5V input voltage range
- Maximum continuous load current
- 2.5A at VOUT = 3.4V, VIN = 3.6V
- 2A at VOUT = 3.4V, VIN = 2.5V
- I2C compatible interface
- 2.8V to 4.0V in 25mV steps programmable output voltage
- 1.8MHz fixed-frequency operation in PWM mode
- Automatic / seamless step-up and step-down mode transitions
- Forced PWM and automatic PFM/PWM mode selection
- 0.5μA typical shutdown current
- Low quiescent current pass-through mode
- Internal soft-start and output discharge
- Low ripple and excellent transient response
- Internally set, automatic safety protections (UVLO, OTP, SCP, OCP)
Applikationen
- Smartphones
- Tablets, netbooks, ultra-mobile PCs
- Portable devices with Li-ion battery
- 2G/3G/4G power amplifiers
- NFC applications
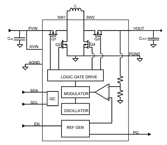
Block Diagram
Veröffentlichungsdatum: 2016-09-23
| Aktualisiert: 2022-03-11
