Fairchild FAN102MY PWM-Modulatoren und Test-Platinen
Fairchild FAN102MY PWM-Modulatoren und Test-Platinen

Produktliste anzeigen

Weitere Ressourcen

Fairchild FAN102MY PWM-Modulatoren

Fairchild Semiconductor FAN102MY primärseitige PWM-Modulatoren vereinfachen Stromversorgungslösungen, die Konstantspannungs- (CV) und Konstantstrom- (CC) Regulierungsfunktionen benötigen, erheblich. FAN102MY PWM-Modulatoren überwachen die Ausgangsspannung und Spannung präzise mit den Informationen der Primärseite der Stromversorgung, indem die Verluste des Ausgangsstroms abgetastet und alle Sekundärstromkreis-Rückmeldungen ausgeschaltet werden. Der Energiesparmodus mit niedrigem Einschaltstrom (10µA) steigert den Wirkungsgrad bei geringer Last, sodass die strengen Regulierungen des Stromverbrauchs im Standby-Modus erfüllt werden können. Fairchild Semiconductor FAN102MY PWM-Modulatoren haben eine festgelegte PWM-Frequenz von 42kHz mit Frequenzsprüngen zur Reduzierung von elektromagnetischen Störungen (EMI). Im Vergleich mit herkömmlichen sekundärseitigen Bauteilen, reduziert der FAN102MY die Gesamtkosten, Anzahl Komponenten, Größe und Gewicht bei gleichzeitiger Steigerung der Effizienz, Produktivität und Sytemzuverlässigkeit.


Merkmale
  • Steuerung der Konstantspannung (CV) und des Konstantstroms (CC) ohne Sekundärstromkreis-Rückmeldungen.
  • Energiesparmodus: Frequenzreduzierung bei geringer Last
  • Festgelegte PWM-Frequenz bei 42kHz mit Frequenzsprüngen zur Lösung des Problems von elektromagnetischen Störungen.
  • Spannungsabfallkompensation des Kabels im CV-Modus
  • Niedriger Einschaltstrom: 10µA
  • Niedriger Betriebsstrom: 3,5mA
  • Spitzenstromregelung im CV-Modus
  • Zyklus-für-Zyklus-Strombegrenzung
  • VDD Überspannungsschutz mit automatischem Wiederanlauf
  • VDD Unterspannungs-Sperre (UVLO)
  • Maximale Klemmspannung des Gate-Ausgangs bei 18 V
  • Festgelegter Überhitzungsschutz mit Auto-Restart-Funktion
Anwendungsbereiche
  • Batterieaufladegeräte für Mobiltelefone, Kabellose Telefone, PDAs, Digitalkameras, Elektrowerkzeuge
  • Ersetzt lineare Transformatoren und RCC SMPS
  • Offline ultrahelle (HB) LED-Treiber

Fairchild FEB226 / FEB227 Testplatinen

Die Fairchild FEB226 und FEB227 Testplatinen für den FAN102MY sind isolierte, primärseitig regulierte Offline-AC/DC-Wandler(Stromversorgung) mit Flyback-Technologie. Die FEB226 und FEB227 haben einen Universal-Eingangsspannungsbereich von 85VRMS bis 265VRMS bei einer Netzfrequenz von 50Hz bis 60Hz. Diese Testplatinen haben eine konstante, zwischen 350mA und 700mA wählbare Ausgangsspannung mit jeweils einer maximalen Ausgangsspannung von 17V. Die Ausgangsspannung kann ganz einfach durch Auswechseln eines Widerstands geändert werden.


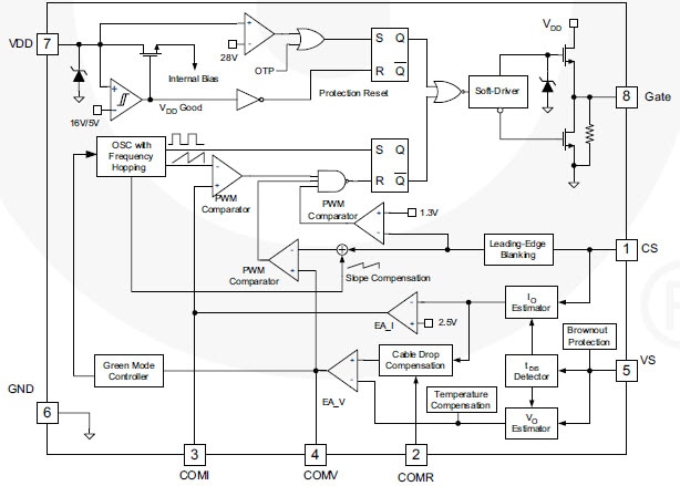
FAN102MY Blockdiagramm

Blockdiagramm

Anwendungsspezifischer Schaltkreis

Anwendungsspezifischer Schaltkreis
  • Fairchild Semiconductor
  • Semiconductors|Integrated Circuits|IC-Power Management
Veröffentlichungsdatum: 2016-10-11 | Aktualisiert: 2016-10-11