onsemi NCP1655 Leistungsfaktor-Controller
onsemi NCP1655 Leistungsfaktor-Controller bieten einen Multimodus-Betrieb für einen optimierten Betrieb über den Leitungs-/Lastbereich. Die Schaltung wechselt je nach Schaltdauer einfach von einem Betriebsmodus in einen anderen. Die Schaltung kann zur Reduzierung von Verlusten in Bedingungen mit sehr leichten Lasten in den Soft-SKIP-Modus übergehen.Die NCP1655 Leistungsfaktor-Controller von onsemi sind in einem SO-9-Gehäuse verfügbar. Die Schaltung enthält außerdem die Funktionen, die für robuste und kompakte PFC-Stufen mit wenigen externen Komponenten erforderlich sind.
Merkmale
- VS-Hochspannungs-Leitungserkennungs-Pin: reduzierte Anzahl externer Komponenten
- Misst und reduziert den Ableitstrom, der mit den höchsten
- Standby-Spezifikationen (< 30 A bei 400 V) kompatibel ist
- Interne Kompensation der Regelschleife
- Ausgleich für schnelle Leitungs-/Lasttransienten (dynamischer Reaktionsverstärker)
- Großer VCC-Betriebsbereich (9,5 V bis 35 V)
- Leitungsbereichserkennung
- pfcOK-Signal zur Aktivierung/Deaktivierung des nachgeschalteten Wandlers
- Jitter zur Erleichterung der EMI-Filterung
- Sicherheit
- Sanfter und schneller Überspannungsschutz
- Brown-Out-Erkennung
- 2-Stufen-Überstromerkennung
- Massen-Unterspannungserkennung
- Übertemperaturschutz
Applikationen
- PC-Netzteile
- Alle Offline-Haushaltsgeräte, die eine Blindleistungskompensation erfordern
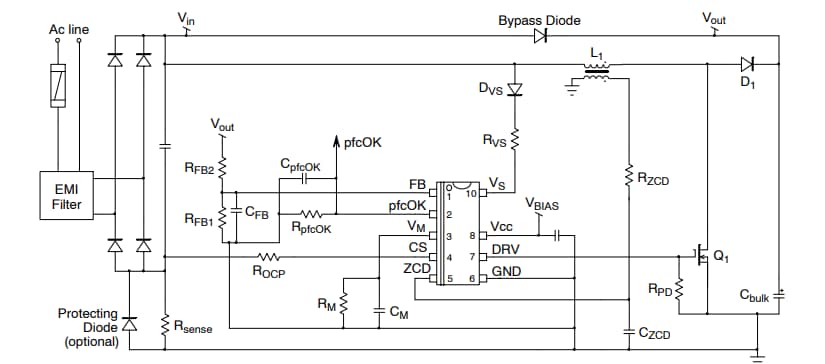
Typischer Applikationsschaltplan
Veröffentlichungsdatum: 2021-03-02
| Aktualisiert: 2022-03-11
