onsemi NCV59800 LDO-Spannungsregler
Der onsemi NCV59800 LDO-Spannungsregler ist ein Linearregler mit niedrigem Dropout, der eine hohe PSRR und ein extrem niedriges Ausgangsrauschen bietet. Der NCV59800 enthält den BiCMOS-Prozess für eine gute elektrische Leistung. Dieser Regler ist eine hervorragend Wahl für rauschempfindliche Analog-HF-Frontends, die für Telekommunikationsausrüstungen verwendet werden. Der NCV59800 Regler verfügt über einen Überstrom- und Übertemperaturschutz und ist in einem DFN8-Gehäuse von 3 mm x 3 mm untergebracht. Zu den typischen Applikationen gehören Telekommunikationsinfrastruktur, Automotive-Infotainment-System und Hochgeschwindigkeits-Z/F (PLL/VCO).Merkmale
- Eingangsspannungsbereich: 2,2 V bis 5,5 V
- Ausgangsspannungsbereich: 0,8 V bis 5 V (einstellbar)
- Ruhestrom: 60 A (typisch)
- 200 mV (typisch) bei 1 A und VOUT = 2,5 V
- ±2,5 % VOUT-Genauigkeit über Last/Leitung/Temperatur
- Stabiler Betrieb mit kleinen 4,7-μF-Keramikkondensatoren
- Sehr geringes Rauschen: 15 VRMS/V von 100 Hz bis 100 kHz (typisch)
- Überstrom- und Übertemperaturschutz
- Im DFN8-Gehäuse von 3 mm x 3 mm verfügbar
- Bauteiltemperatur Klasse 1: -40 °C bis +125 °C Umgebungsbetriebstemperaturbereich
- AEC-Q100-qualifiziert und PAAP-fähig
- Bleifrei, halogenfrei/BFR-frei und RoHS-konform
Applikationen
- Telekommunikationsinfrastruktur
- Infotainment-Systeme in Fahrzeugen
- Hochgeschwindigkeits-Z/F (PLL/VCO)
Typisches Applikations-Schaltungsdiagramm
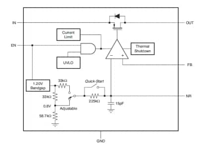
Internes Blockdiagramm
Veröffentlichungsdatum: 2019-07-16
| Aktualisiert: 2024-02-06
