onsemi NCV7329 Eigenständiger LIN-Transceiver
Der eigenständige LIN-Transceiver (Local Interconnect Network) NCV7329 von onsemi ist ein vollwertiger LIN-Transceiver, der als Schnittstelle zwischen einem LIN-Protokoll-Regler und dem physischen Bus entwickelt wurde. Der LIN-Bus wurde zur Übertragung von Daten mit niedriger Geschwindigkeit von Bauteilen wie Türschlössern, Spiegeln, Autositzen und Schiebedächern zu möglichst geringen Kosten entwickelt. Bei diesem Bus entfällt auch die Verkabelung und er wird mit nur einem einzigen Draht in jedem Knoten realisiert. Der LIN-Transceiver NCV7329 von onsemi verfügt über die TxD-Timeout-Funktion und eine integrierte Neigungssteuerung.Merkmale
- Vollwertiger LIN-Transceiver
- Bus-Spannung: 42 V
- Übertragungsrate: 1 kBit/s bis 20 kBit/s
- TxD-Timeout-Funktion
- Integrierte Neigungssteuerung
- Schutzfunktionen
- Übertemperaturschutz
- Unterspannungsschutz
- Bus-Pins sind gegen Transienten in Fahrzeugumgebungen geschützt
- Modi
- Normal-Modus: LIN-Transceiver aktiviert, und Kommunikation über Bus ist möglich
- Schlafmodus: LIN-Transceiver deaktiviert, und der Verbrauch von VBB wird minimiert
- Standby-Modus: Übergangsmodus nach dem Aktivierungsereignis auf dem Bus LIN-erreicht
- Pin-kompatible Untergruppe mit dem Transceiver NCV7321
- K-Leitungs-kompatibel
- AEC-Q100-qualifiziert und Produktionsteil-Abnehmeverfahren (PPAP) fähig
Weitere Ressourcen
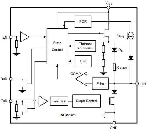
Blockdiagramm
Anwendungsschaltschema
Veröffentlichungsdatum: 2020-06-08
| Aktualisiert: 2024-05-23
