onsemi NCV7381C FlexRay®-Transceiver
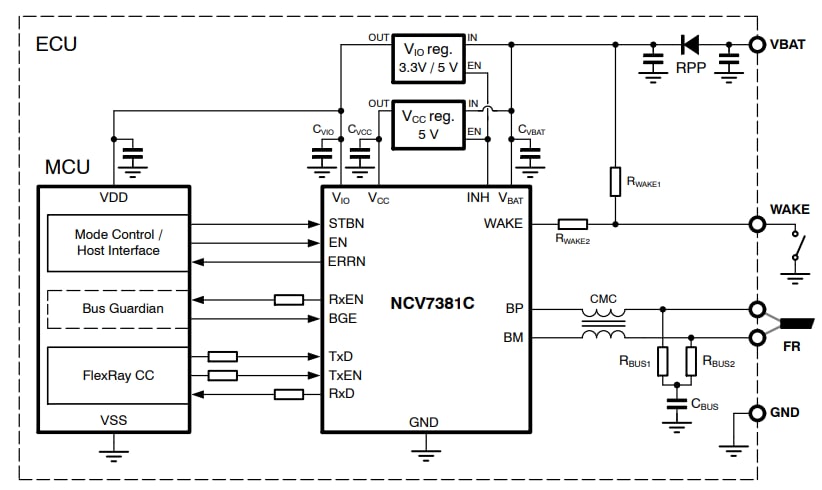
Der FlexRay® -Transceiver NCV7381C von onsemi ist ein Hochtemperatur-Einzelkanal-Transceiver, der konform ist mit der mit der FlexRay Electrical Physical Layer Specification Rev. 3.0.1. Dieser Schnittstellen-IC bietet eine hervorragende EMV- und ESD-Leistung. Der Transceiver NCV7381C kann mit Geschwindigkeiten von bis zu 10 Mbit/s kommunizieren. Der Modussteuerungsfunktionsumfang des Bauelements ist für Knoten optimiert, die dauerhaft mit einer Autobatterie verbunden sind. Der Transceiver NCV7381C von onsemi ist mit 14 -V- und 28-V-Systemen kompatibel.Merkmale
- Konform mit der FlexRay Electrical Physical Layer Specification Rev. 3.0.1.
- Kommunikation von bis zu 10 Mbit/s mit FlexRay-Sendern und -Empfängern in Normalleistungsmodi
- Unterstützung einer Bit-Zeit von 60 ns
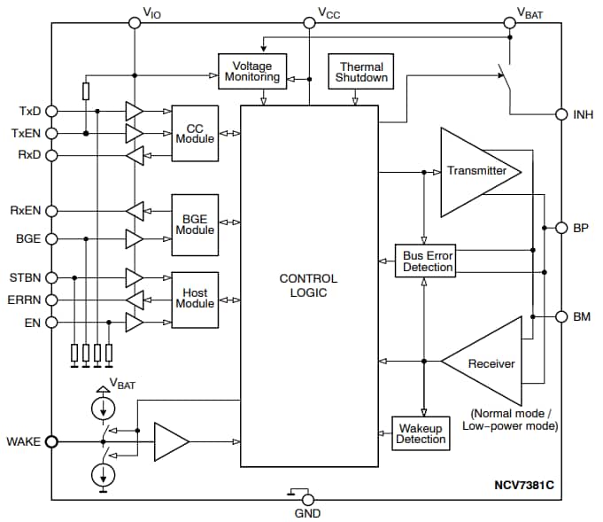
- Stromsparender FlexRay-Modus-Empfänger für Fernaktivierungserkennung
- Hervorragende elektromagnetische Suszeptibilität (EMS) über den gesamten Frequenzbereich
- Sehr niedrige elektromagnetische Emissionen (EME)
- Bus-Pins geschützt gegen System-ESD-Impulse von >10 kV
- AEC-Q100-qualifiziert und PAAP-fähig
- Sicheres Verhalten bei fehlender Versorgung oder ohne Versorgungsbedingungen
- Schnittstellen-Pins für einen Protokoll-Controller und einen Host (TxD, RxD, TxEN, RxEN, STBN, BGE, EN und ERRN)
- INH-Ausgang für die Steuerung von externen Reglern
- WAKE lokaler Aktivierungs-Pin
- TxEN-Timeout
- BGE-Feedback
Blockdiagramm
Applikationsdiagramm
Veröffentlichungsdatum: 2020-12-15
| Aktualisiert: 2024-05-21
