onsemi NCV81599 Buck-Boost-Controller mit 4 Schaltern
Der Buck-Boost-Controller NCV81599 mit vier Schaltern von onsemi kann eine Leistung liefern, die die Anforderungen von USB-Power Delivery (PD) Standards für Typ-C™-Applikationen erfüllt. Dieser Controller bietet beim Übergang zwischen dem Buck-to-Boost- oder Boost-to-Buck-Vorgang einen nahtlosen Betrieb. Der Controller NCV81599 kann bei einem Tastverhältnis von 100 % betrieben werden. Dieser Controller steuert vier externe NMOS-Schalter an, die eine externe Auswahl von MOSFETs zur Optimierung der Kompromiss zwischen Größe, Kosten und Leistung ermöglichen. Der Controller NCV81599 von onsemi enthält interne Treiber, die in der Lage sind, die MOSFETs anzusteuern, um die Anforderung von 100 W zu erfüllen. Zu den typischen Applikationen gehören USB-Ladeanschlüsse für Fahrzeuge, kabelloses Laden, Unterhaltungselektronik, Autoladegeräte, Dockingstationen, Desktops und Hubs.Merkmale
- Breiter Eingangsspannungsbereich: 4,5 V bis 32 V
- Dynamisch programmierte Frequenz: 150 kHz bis 1,2 MHz
- I2C-Schnittstelle
- Echtzeit-Power-Good-Anzeige
- Geregelter Übergang der Spannungsanstiegsrate
- Feedback-Pin mit intern programmierter Referenz
- Zwei unabhängige Strommesseingänge
- Übertemperaturschutz
- Adaptive nicht überlappende Gate-Treiber
- Überspannungs- und Überstromschutz
- QFN32-Gehäuse von 5 mm x 5 mm
- Unterstützt USBPD-/QC2.0-/QC3.0-Profile
Applikationen
- Automotive-USB-Ladeanschlüsse
- Kabelloses Laden
- Unterhaltungselektronik
- Auto-Ladegeräte
- Dockingstationen
- Desktop-Computer
- Hubs
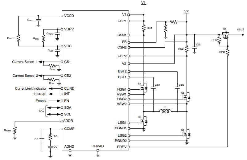
Typische Applikations-Schaltung
Weitere Ressourcen
Veröffentlichungsdatum: 2020-09-04
| Aktualisiert: 2024-05-30
