onsemi FAD1110-F085 Zündungs-Gate-Treiber-IC
Der Zündungs-Gate-Treiber-IC FAD1110−F085 von onsemi ist zur direkten Ansteuerung eines Zündungs-IGBTs und zur Steuerung des Stroms und Funkenereignisses der Spule ausgelegt. Der Spulenstrom wird über den Eingangspin gesteuert. Wenn der Differenzeingang hoch angesteuert wird, wird der Ausgang des FAD1110 −F085 von onsemi aktiviert, um den IGBT einzuschalten und die Spule zu laden.Merkmale
- Differenzeingang zur Unterdrückung von Masseverschiebungs-Störungen
- Signalleitungs-Eingangspuffer
- Eingangsspitzenfilter
- Betrieb von Zünd- oder Batterieleitung
- Masseverschiebungstoleranz von 2 V bis 3 V
- Programmierbare maximale Verweilzeit
- Steuerung der IGBT-Strombegrenzung über VSENSE-Pin
- Sofortiges Abschalten nach Ablauf der maximalen Verweildauer
- Dieser Gate-Treiber ist ein bleifreies Bauteil
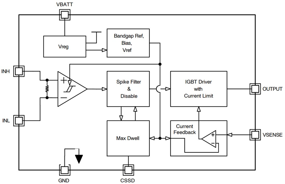
Blockdiagramm
Veröffentlichungsdatum: 2024-07-22
| Aktualisiert: 2024-08-27
