onsemi FDMF8811 Brücken-Leistungsstufenmodul
Das FDMF8811 Brücken-Leistungsstufen-Modul (BPS) von onsemi ist ein vollständig optimiertes Modul für Hochstrom-DC-DC-Schaltapplikationen. Dieses kompakte 100V-BPS-Modul integriert einen Treiber-IC, zwei Leistungs-MOSFETs und eine Bootstrap-Diode. Der Treiber-IC dieses Moduls erhöht die Leistungsfähigkeit mit geringer Verzögerungszeit und angepassten Pulsweitenmodulations-Eingangslaufzeitverzögerungen. Das FDMF8811 nutzt die leistungsstarke PowerTrench™ MOSFET-Technologie, die das Schaltüberschwingen in Wandler-Applikationen reduziert. Dieses BPS-Modul ist in einem PQFN-Gehäuse von 6 mm x 7 mm erhältlich. Das PQFN-Gehäuse bietet einen niedrigen Gehäusewiderstand zur Verbesserung der Stromverarbeitungskapazität und Leistungsfähigkeit des Bauteils.Merkmale
- 6mm x 7mm compact size PQFN packaging
- 20A high current handling
- > 97% system efficiency at 600W full-bridge applications PSRR value
- 8V to 14V wide driver power supply range
- Short PWM propagation delays
- 3.3V/TTL compatible input thresholds
- Integrated 100V half-bridge gate driver with 1Ω bootstrap diode
- Low inductance and low resistance packaging for minimal operating lower losses
- 100V PowerTrench® MOSFETs for clean switching waveforms
Applikationen
- Telecom half or full-bridge DC-DC converters
- Two-switch forward converters
- Intermediate bus converters
- Brick converters
- High-current DC-DC Point of Load (POL) converters
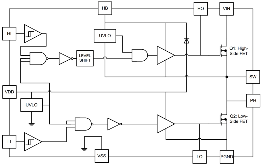
Simplified Block Diagram
Veröffentlichungsdatum: 2017-04-04
| Aktualisiert: 2025-12-12
