onsemi FUSB3307 USB-Schnittstellen-IC

Der USB-Schnittstellen-IC FUSB3307 von onsemi ist eine hochintegrierter USB-Power-Delivery-Controller, der einen DC/DC-Anschluss-Leistungsregler steuert. Dieser Schnittstellen-IC unterstützt eine Ausgangsspannungsregelung von mindestens 3,3 V und maximal 21 V, um die Spezifikation für programmierbare Stromversorgungen (PPS) zu erfüllen. Der IC FUSB3307 von onsemi enthält Steuerblöcke mit Konstantspannungs- (CV) und Konstantstrombegrenzung (CL). Dieser Schnittstellen-IC verfügt über einen Unterspannungsschutz (UVP), Überspannungsschutz (OVP), Überstromschutz (OCP) und internen und externen Übertemperaturschutz (I_OTP und E_OTP). Der IC FUSB3307 ist in der Lage, Einzel- oder Back-to-Back-n-Kanal-MOSFETs als Lastschalter zu steuern Zu den Anwendungen gehören Ladegeräte für Tablet-PCs und Akkus für Laptops, AC/DC-PD3.0-konforme Adapter und DC/DC-Kfz-Ladegeräte.

Die FUSB3307 ist ein Bauelement, das auf der Zustandsmaschine basiert. Daher ist für die Konfiguration kein zusätzlicher MCU oder FirmWare erforderlich. Dieses Designmerkmal ist gleichbedeutend mit einer schnelleren Markteinführung. Die Ladegerät ist manipulationssicher, was sicherheitssensiblen Bereichen Anwendungen wie z. B. Internet der Dinge (IoT) und medizinischen Anwendungen zugute kommt.

Merkmale

  • Mit PD 3,0 v2.0 und Typ-C 2.0 konform
  • Erfüllt Spezifikationen für PPS
  • Zustandsmaschinen-basiert, kein MCU erforderlich und manipulationssicher
  • Keine Firmware erforderlich
  • Regulierung von CV und CL
  • Kleiner Strommesswiderstand (5 mΩ) für einen hohen Wirkungsgrad
  • Gate-Treiber für n-Kanal-MOSFET als Lastschalter
  • CC1/CC2 Pin-Schutz bis zu 26 V
  • Wählbare Widerstandsteiler- oder Batterielademodi (BC1.2)
  • Integrierter Ausgangskondensator-Entladewiderstand
  • Adaptive UVP-, adaptive OVP-, I_OTP-, E_OTP-, CC_OVP-, und VCONN_OCP-Fehlererkennung
  • 14-poliges SOIC und 20-poliges QFN Gehäuse

Applikationen

  • Ladegeräte für Tablet-PCs und Akkus für Laptops
  • AC/DC PD 3.0-konforme Adapter
  • DC/DC Kfz-Ladegeräte zur individuellen Anschlussleistungssteuerung

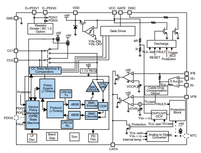
Blockdiagramm

Blockdiagramm - onsemi FUSB3307 USB-Schnittstellen-IC
Veröffentlichungsdatum: 2020-12-21 | Aktualisiert: 2024-05-20