onsemi NCL2801 Leistungsfaktor-Controller

Der onsemi NCL2801 Leistungsfaktor-Controller ist für LED-Beleuchtungsapplikationen ausgelegt und bietet einen optimierten THD-Netzstrom und einen hohen Wirkungsgrad. Der NCL2801 verfügt über eine große Auswahl von Schutzfunktionen, um einen robusten Betrieb zu gewährleisten. Dieses Bauteil eignet sich hervorragend für den Einsatz in Applikationen, in denen Kosteneffizienz, Zuverlässigkeit, niedriger THD-Netzstrom, niedrige Standby-Leistung und hoher Wirkungsgrad die wichtigsten Anforderungen sind.

In einem SO-8-Gehäuse untergebracht, verfügt der NCL2801 auch über die notwendigen Funktionen für robuste und kompakte PFC-Verstärkerstufen mit wenigen externen Komponenten.

Merkmale

  • Near-Unity-Leistungsfaktor
  • Kritischer Leitungsmodus (CRM)
  • Valley Count Frequency Fold-Back (VCFF)
  • Spitzenstromregelmodus zur Aufrechterhaltung einer korrekten Stromformung im VCFF-Modus
  • Ausgleich für schnelle Leitung / Lasttransienten (dynamischer Reaktionsverstärker)
  • Spannungsabfall-Erkennung
  • Zweistufige Leitungsvorschubregelung (HL&LL)
  • Valley Turn-On (kein Valley Hoping durch Konstruktion)
  • Hohe Antriebsfähigkeit: −500mA / +800mA
  • VCC Bereich: von 10,5 V bis 27,0 V
  • Geringer Stromverbrauch beim Einschalten
  • Sicherheitsfunktionen
    • Thermische Abschaltung
    • Nicht-verriegelnder Überspannungsschutz (3 Programmstufen)
    • Überstrombegrenzung
    • Niedriger Einschaltdauerbetrieb, wenn die Bypass-Diode kurzgeschlossen wurde
    • Fehlerüberwachung für offenen Erdungskontakt
    • Pin CS mit GND kurzgeschlossen oder offenes Monitoring
    • Pin ZCD offen vor dem Start des Controllers getestet
    • Controller darf nicht starten, wenn MULT-Pin offen gelassen wird
  • Gehäuseausführung: SOIC-8
  • Gehäuseabmessungen: 4 mm x 5 mm
  • Bleifrei, halogenfrei

Applikationen

  • PC-Netzteile
  • Beleuchtungs-VorschaltBauteile (LED, Leuchtstoff)
  • LCD-Anzeigetafeln
  • Offline-Bauteile, die eine Korrektur des Leistungsfaktors erfordern

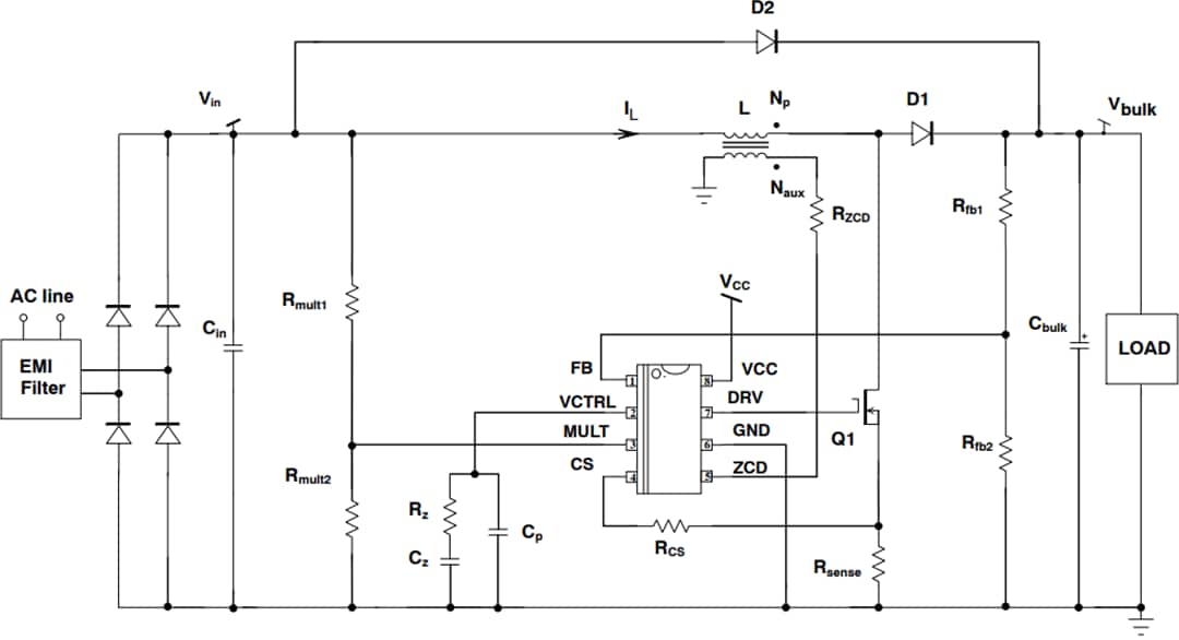
Typische Applikations-Schaltung

Applikations-Schaltungsdiagramm - onsemi NCL2801 Leistungsfaktor-Controller
Veröffentlichungsdatum: 2019-02-27 | Aktualisiert: 2024-01-22