onsemi NCP12700 Strommodusregler
Die NCP12700 Strommodusregler von onsemi sind Festfrequenz-, Spitzenstrom-Modus- und PWM-Regler mit allen Funktionen, die für die Implementierung von einendigen Leistungswandler-Topologien erforderlich sind. Diese Strommodus-Wandler unterstützen den Hochspannungsstart über einen großen Eingangsbereich und liefern mindestens 15 mA. Die NCP12700 Regler enthalten eine programmierbaren Oszillator, der für den Betrieb von 100 kHz bis 1 MHz ausgelegt ist. Diese Frequenz integriert die Neigungskompensation, um subharmonische Schwingungen zu verhindern.Die NCP12700 Regler bieten einen einstellbaren Soft-Start, Eingangsspannung-UVLO-Schutz (Undervoltage Lockout) und eine einstellbare Überlastschutz-Schaltung. Zu den typischen Applikationen gehören Leistungsmodule für Transport und Eisenbahn, einendige Leistungswandler, Leistungswandler für die Telekommunikation und industrielle Leistungswandler-Module.
Merkmale
- Großer Eingangsbereich (9 V-120/200 V, MSOP10/WQFN10)
- Startreglerschaltung mit 15 mA Fähigkeit
- Strommodussteuerung mit integriertem Neigungsausgleich
- Geeignet für Flyback oder Eintaktflusswandler
- Ein über einen Single Widerstand programmierbarer Oszillator
- 1A/2,8 A Quelle-/Senke-Gate-Treiber
- Vom Benutzer einstellbare Soft-Start-Führung
- Eingangsspannung-UVLO mit Hysterese
- Abschaltschwelle für extern deaktivieren
- Zyklusmodus für niedrige Standby-Leistung überspringen
- Dieses Bauteil ist bleifrei
- Fehlerschutzfunktionen:
- Vom Benutzer einstellbarer Überlastschutz
- Überlastschutz (OVP) mit 30 ms Überlast-Timer
- NTC-kompatible Störungsschnittstelle für Wärmeschutz
- Ausgangs-OVP Störungsschnittstelle
- Automatischer Wiederherstellungsmodus mit 1 s automatischer Wiederherstellungszeit
Applikationen
- Einendige Leistungswandler, einschließlich CCM/DCM Flyback und Eintaktflusswandler
- Leistungswandler für Telekommunikation
- Industrielle Leistungswandler-Module
- Leistungsmodule für Transport und Eisenbahn
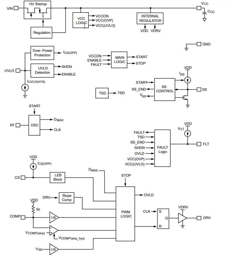
NCP12700 Regler-Blockdiagramm
View Results ( 3 ) Page
| Teilnummer | Datenblatt | Beschreibung | Struktur | Betriebsversorgungsstrom | Betriebsversorgungsspannung |
|---|---|---|---|---|---|
| NCP12700BDNR2G | ![]() |
Schaltregler CURRENT MODE PWM CONTROLL | Flyback, Forward | 4 mA | 9 V to 20 V |
| NCP12700BMTTXG | ![]() |
Schaltregler CURRENT MODE PWM CONTROL | Flyback, Forward | 4 mA | 9 V to 20 V |
| NCP12700ADNR2G | ![]() |
Schaltregler CURRENT MODE PWM CONTROLL | Flyback, Forward | 4 mA | 9 V to 20 V |
Veröffentlichungsdatum: 2018-07-09
| Aktualisiert: 2022-10-28

