onsemi NCP1568 AC/DC-Flyback-PWM-Controller mit aktiver Klemme

onsemi NCP1568 AC/DC-Flyback-PWM-Controller mit aktiver Klemme sind für die Flyback-Topologie mit aktiver Klemme ausgelegt und verfügen über einen Algorithmus mit variabler Frequenz. Dies ermöglicht eine Nullspannungsschaltung (ZVS) von Super-Junction- oder GaN-FETs über Leitungs-, Last- und Ausgangsbedingungen. Die ZVS-Funktionen erhöhen die Leistungsdichte eines Leistungswandlers durch die Erhöhung der Betriebsfrequenz bei gleichzeitiger Erreichung eines hohen Wirkungsgrads.

Merkmale

  • Topologie und Steuerschema
    • Flyback-Topologie mit aktiver Klemme unterstützt in ZVS
    • Proprietärer Multimodus-Betrieb zur Verbesserung des Wirkungsgrads bei geringer Last
    • Proprietäre adaptive ZVS ermöglicht einen Hochfrequenzbetrieb bei gleichzeitiger Reduzierung von EMI
    • Eingebaute adaptive Totzeit für sowohl Haupt- als auch aktive Klemmen-FETs
    • Spitzenstromregelung mit integriertem Neigungsausgleich mit Optionen
    • Flexibles Steuerschema und Programmierbarkeit ermöglichen die Konfiguration mit entweder externen Silizium- oder GaN-FETs
  • DCM- und Leichtlastbetrieb
    • Kunden-programmierbarer optionaler Übergang zu DCM
    • Integrierter Frequenz-Foldback mit minimaler Frequenz-Klemme für höchste Leistung im Standby-Modus
    • Minimale Frequenz-Klemme und leises Überspringen eliminiert hörbares Rauschen
    • Standby-Leistung von < 30 mW
  • Integrierte HV- und Einschaltschaltungen
    • 700 V Einschaltschaltung
    • Erkennung von AC-Leitungss Spannungsabfall
  • Treiber
    • 0,85 A/1,5 A Quelle/Senke für Low-Side
    • 65 mA/150 mA aktivem Klemmen-Treiber-Ausgang
  • Oszillator
    • Programmierbare Frequenz von 100 kHz bis 1 MHz
    • Interner Soft-Start-Timer mit 4 Optionen
  • Schutzfunktionen
    • Dedizierter FLT-Pin-kompatibel mit einem Thermistor
    • Einstellbarer Überlastschutz (en: Over Power Protection, OPP)
    • Option für automatische Wiederherstellung und Verriegelung bei verschiedenen Fehlern
    • Interne thermische Abschaltung

Applikationen

  • USB-Power-Delivery
  • Notebook-Adapter
  • Hochdichte Ladegeräte
  • Industrienetzteile

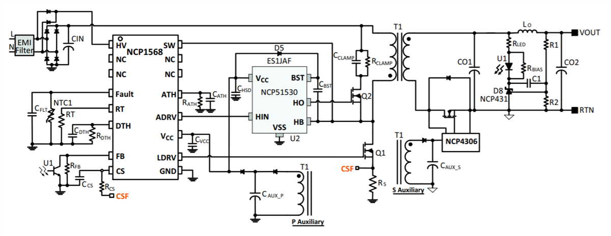
Typische Applikations-Schaltung

Applikations-Schaltungsdiagramm - onsemi NCP1568 AC/DC-Flyback-PWM-Controller mit aktiver Klemme
Veröffentlichungsdatum: 2021-03-23 | Aktualisiert: 2022-03-11