onsemi NCP163 250mA-Low-Dropout-Regler
onsemi NCP163 sehr rauscharme 250mA-Low-Dropout-Regler mit hohem PSRR sind extrem rauscharm und bieten einen hohen PSRR. Darüber hinaus bieten die LDOs hervorragende Last-/Leitungs-Transienten und sind für den Einsatz mit einem 1μF-Eingangs- und Ausgangskondensator ausgelegt. Der NCP163 ist zur Erfüllung der Anforderungen von HF- und empfindlichen Analogschaltungen ausgelegt. Die Regler sind in drei verschiedenen Gehäusen verfügbar: WLCSP4 von 0,65 mm x 0,65 mm x 0,33 mm, WLCSP4 von 0,65 mm x 0,65 mm x 0,4 mm und XDFN4 von 1 mm x 1 mm x 0,4 mmMerkmale
- Betriebseingangsspannungsbereich: 2,2 V bis 5,5 V
- Erhältlich in festen Spannungsoptionen: 1,2 V bis 5,3 V
- ±2 % Genauigkeit in Bezug auf Last und Temperatur
- Sehr niedriger Ruhestrom von 12 µA (typisch)
- Standby-Strom: 0,1 μA (typisch)
- Geringer Dropout: 80 mV bei 250 mA
- Sehr hoher PSRR: 92 dB bei 20 mA und f=1 kHz (typisch)
- Sehr rauscharm: 6,5 µVRMS
- Stabil mit 1μF-Keramik-Kondensatoren in kleinen Gehäusen
- Erhältlich in WLCSP4 von 0,65 mm x 0,65 mm x 0,33 mm, WLCSP4 von 0,65 mm x 0,65 mm x 0,4 mm, XDFN4 von 1 mm x 1 mm x 0,4 mm
- Diese Bauteile sind bleifrei, halogen-/BFR-frei und RoHS-konform
Applikationen
- Batteriebetriebene Geräte
- Drahtlose LAN-Geräte
- Smartphones, Tablets
- Kameras, DVRs, STB und Camcorder
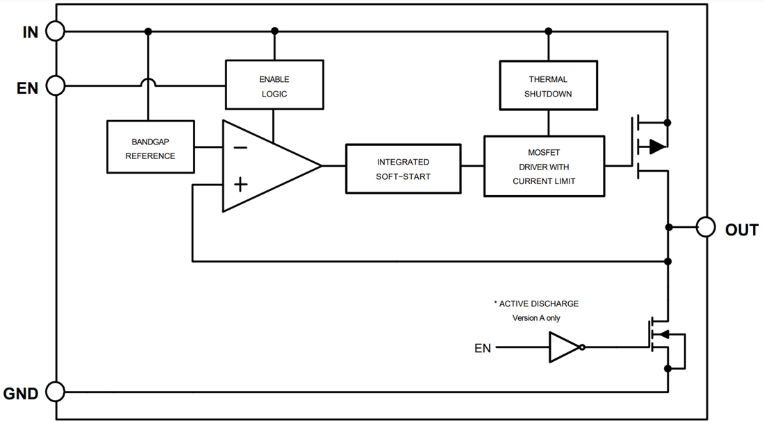
Simplified Schematic Block Diagram
Veröffentlichungsdatum: 2017-03-17
| Aktualisiert: 2022-03-11
