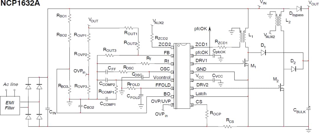
onsemi NCP1632A CrM-Leistungsfaktor-Controller, verschachtelt
Der onsemi NCP1632A CrM-Leistungsfaktor-Controller (Critical Conduction Mode, CRM) ist ein verschachtelter Zweiphasen-PFC-Controller. Bei hohen Lastbedingungen arbeitet der NCP1632A im kritischen Leitungsmodus (CrM). Das Bauteil kann auch im diskontinuierlichen Leitungsmodus (DCM) mit Frequenz-Foldback bei leichter Last für einen optimierten Wirkungsgrad über den gesamten Leistungsbereich betrieben werden. Der NCP1632A enthält eine große Auswahl von Schutzfunktionen für einen robusten Betrieb. Das Bauteil eignet sich hervorragend für Applikationen, bei denen ein hoher Wirkungsgrad über den Lastbereich und ein Leistungsfaktor von nahezu Eins die wichtigsten Anforderungen sind.Der NCP1632A enthält einen Dual-MOSFET-Treiber für verschachtelte PFC-Applikationen. Die Verschachtelung besteht aus zwei parallelgeschalteten kleinen Stufen anstelle einer größeren Stufe. Dieser Prozess vereinfacht die Implementierung, ermöglicht die Verwendung von kleineren Bauelementen und bietet eine bessere Wärmeverteilung. Darüber hinaus erweitert die Verschachtelung den Leistungsbereich des kritischen Leitungsmodus, der eine effiziente und kostengünstige Technik ist, wodurch die Notwendigkeit für Dioden mit niedrigem trr entfällt. Zusätzlich sind NCP1632A Treiber für eine deutlich reduzierte Welligkeit um 180° phasenverschoben.
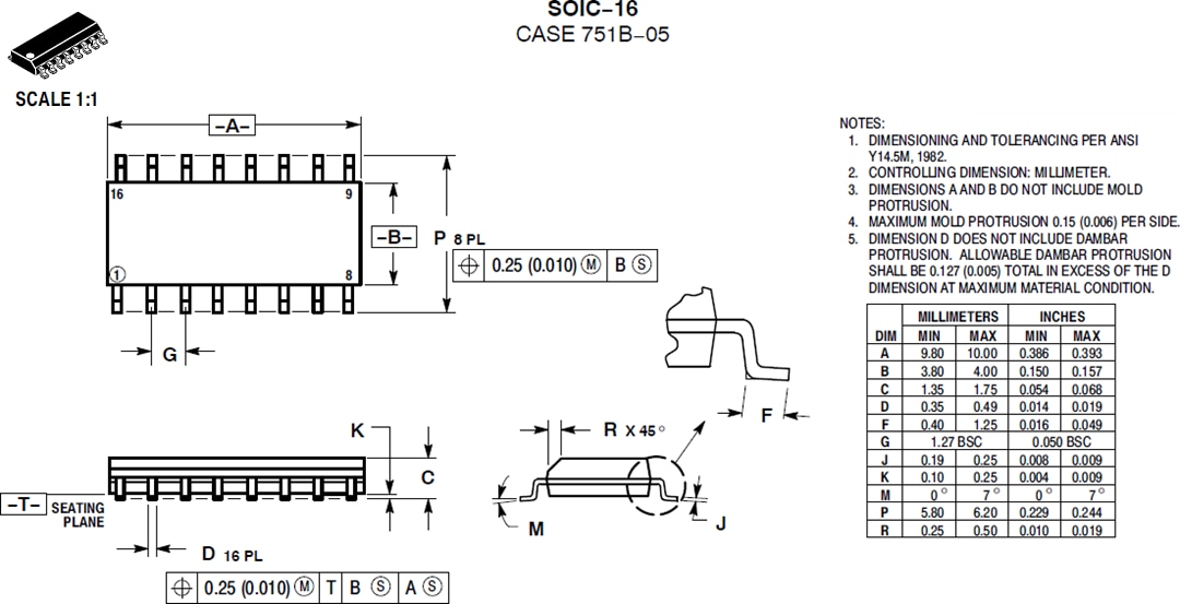
Der NCP1632A Leistungsfaktor-Controller von onsemi ist in einem SOIC-16-Gehäuse untergebracht und enthält alle Funktionen, die für die Erstellung von robusten und kompakten verschachtelten PFC-Stufen mit einem Minimum an externen Komponenten erforderlich sind.
Merkmale
- Leistungsfaktor von nahezu Eins
- Wesentliche 180°-Phasenverschiebung unter allen Bedingungen, einschließlich transienter Phasen
- Der Frequenz-geklemmte kritische Leitungsmodus (Frequency Clamped Critical Conduction Mode, FCCrM) ermöglicht einen diskontinuierlichen Leitungsmodusbetrieb mit fester Frequenz und kritischer Leitung, der unter den meisten Stressbedingungen erzielt werden kann
- Der FCCrM-Betrieb optimiert den Wirkungsgrad der PFC-Stufe über den Lastbereich
- Eine phasenversetzte Steuerung für niedrige EMI und einen reduzierten rms-Strom im Massekondensator
- Frequenz-Foldback bei geringem Stromverbrauch zur weiteren Verbesserung des Wirkungsgrads bei geringer Last
- Genaue Nullstromerkennung durch Hilfswicklung für das Valley-Einschalten
- Ausgleich für schnelle Leitung/Lasttransienten
- Hohe Ansteuerungsfähigkeit von -500 mA/+800 mA
- Signal zur Anzeige, dass der PFC für den Betrieb bereit ist („pfcOK“-Pin)
- VCC-Bereich von 10 V bis 20 V
- Ausgangs-Überspannungs- und Unterspannungsschutz
- Brown-Out-Erkennung mit einer Verzögerung von 50 ms zur Erfüllung der Spezifikationen für die Haltezeit
- Soft-Start für einen reibungslosen Anlaufbetrieb
- Programmierbare Einstellung der maximalen Leistung
- Überstrombegrenzung
- Erkennung von Einschaltströmen
- SOIC-16-Gehäuse
Applikationen
- Computer-Netzteile
- LCD- und Plasma-Flachbildschirm-Displays
- Alle Offline-Haushaltsgeräte, die eine Blindleistungskompensation erfordern
Typische Applikations-Schaltung
Gehäuseabmessungen
