onsemi NCP3296 Stapelbarer synchroner Abwärtsregler
Der stapelbare synchrone Abwärtsregler NCP3296 von onsemi arbeitet im Eingangsspannungsbereich von 3 V bis 18 V und unterstützt bis zu 40 A Dauerlaststrom. Dieser NCP3296-Abwärtsregler nutzt eine Festfrequenz-Strommodussteuerung für eine genaue Spannungsregelung und ein schnelles Einschwingverhalten. Der stapelbare Abwärtsregler erreicht mit 2, 3 oder 4 parallelen NCP3296-Bauteilen einen höheren Ausgang, die als verschachtelter Mehrphasen-Abwärtsregler betrieben werden. Dieser Abwärtsregler verfügt über einen Unter- und Überspannungsschutz und arbeitet bei einer Sperrschichttemperatur von 150°C. Zu den typischen Anwendungen gehören digitale Basisband- und Funkgeräte für die Telekommunikation, Router und Schalter, Stromversorgungslösungen mit hoher Dichte, DC/DC-Module, Server, Desktop-Computer, Notebooks und Spiele.°Merkmale
- Eingangsspannungsbereich: 3 VIN bis 18 V IN Eingangsspannungsbereich
- Ausgangsspannungsbereich: 0,5 VOUT bis 5,5 VOUT
- Dauerausgangsstrom: 40 A
- Programmierbare Festfrequenz-Strommodussteuerung
- Integrierter 5 V Low-Dropout (LDO) oder externe Versorgung
- Freigabe mit programmierbarer VIN -Unterspannungssperre (UVLO)
- Programmierbare boot-Spannung und Soft-Start
- Inbetriebnahme mit Vorspannung
- Programmierbare Strombegrenzung
- Power-Good-Anzeige
- Wählbarer Schutzmodus (Latch-Off oder Hiccup)
- Unter- und Überspannungsschutz
- Ausgangsentladung bei Abschaltung
- 150°C Sperrschichttemperatur bei Betrieb
Applikationen
- Digitale Telecom-Basisband- und Funkeinheit
- Router und Schalter
- Server, Desktop-Computer, Notebooks und Spiele
- Leistungslösungen mit hoher Dichte
- DC/DC Module
- Universal-POL-Regler
Applikations-Schaltung für Einzeleingangsversorgung (LDO-aktiviert)
Applikations-Schaltung mit externer 5 V VCC-Versorgung (LDO deaktiviert)
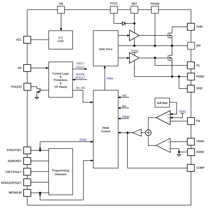
Blockdiagramm
Veröffentlichungsdatum: 2023-11-23
| Aktualisiert: 2023-12-12
