onsemi NCP339 Geschützte Leistungsschalter
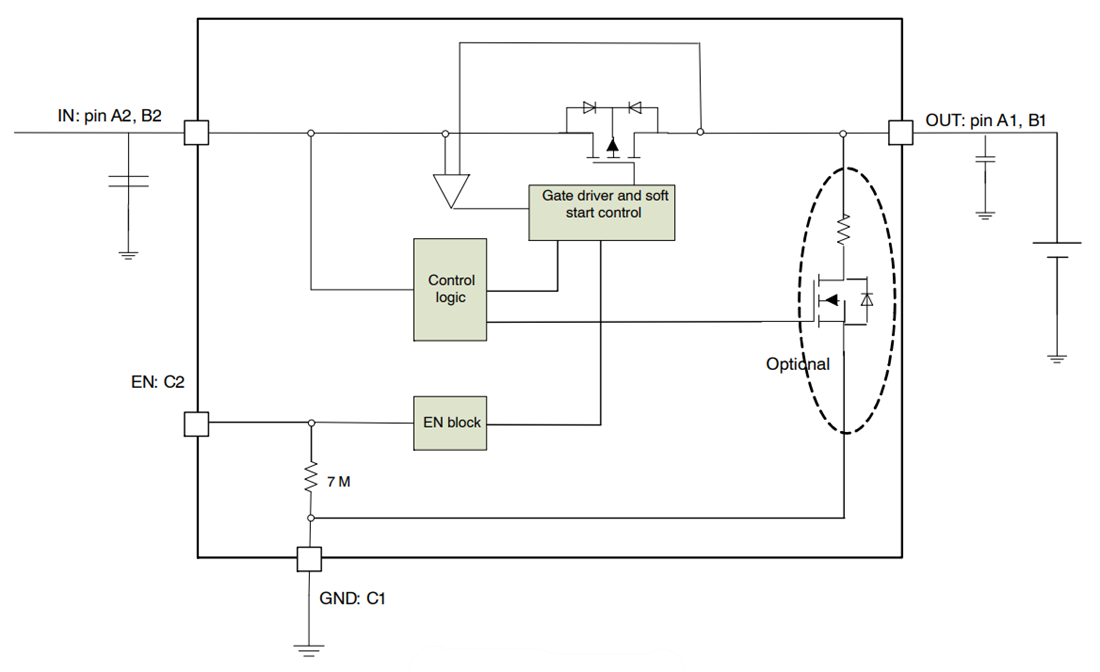
Onsemi NCP339 Geschützte Leistungsschalter sind MOSFETs mit sehr niedrigem Ron, die über einen externen Logik-Pin gesteuert werden und eine Optimierung der Batterielaufzeit und der Autonomie von tragbaren Bauteilen ermöglichen. Durch die Optimierung des Stromverbrauchs mit dem PMOS-Aufbau werden Kriechverluste durch Isolierung des angeschlossenen ICs auf der Batterie eliminiert, wenn er nicht verwendet wird. Die Steuerung der Sperrspannung wird automatisch aktiviert, wenn die OUT-Pin-Spannung höher ist als die IN-Pin-Spannung, wodurch der Ableitstrom von OUT bis IN eliminiert wird. Der NCP339B von Onsemi ist mit einer automatischen Ausgangs-Auto-Entladungsfunktion verfügbar, wenn das Bauteil deaktiviert ist.Merkmale
- 1,2 V bis 5,5 V Betriebsbereich
- 19 mΩ P MOSFET bei 4,5 V
- DC-Strom bis zu 3 A
- Soft-Start-Steuerung
- Niedriger Ruhestrom
- Rückwärtssperrung
- Aktiver High EN-Pin
- WLCSP6 1 mm x 1,5 mm-Gehäuse
- Bleifreies Bauelement
Applikationen
- Handys
- Tablet-PCs
- Digitalkameras
- GPS
- Tragbare Bauteile
- Computer
Typische Applikation
Blockdiagramm
Veröffentlichungsdatum: 2025-04-21
| Aktualisiert: 2025-05-27
