onsemi NCP51705 Gate-Treiber
Der onsemi NCP51705 Gate-Treiber ist hauptsächlich für den Antrieb von SiC-MOSFET-Transistoren ausgelegt. Dieser Gate-Treiber ist in der Lage, eine maximal zulässige Gate-Spannung an das SiC-MOSFET-Bauteil zu liefern. Die NCP51705 Treiber nutzt seine On-Board-Ladungspumpe zur Erzeugung einer benutzereinstellbaren negativen Spannungsschiene. Dieser Gate-Treiber bietet eine extern zugängliche 5V-Schiene zur Stromversorgung der Sekundärseite der Digital- oder Hochgeschwindigkeits-Optoisolatoren. Die NCP51705 Treiber bietet Schutzfunktionen, wie Unterspannungssperre-Überwachung und Übertemperaturschutz basierend auf der Sperrschichttemperatur des Treiber-Schaltkreises. Zu den typischen Applikationen gehören der Antrieb von SiC-MOSFETs, industrielle Wechselrichter, Motorantriebe, PFC, AC/DC- und DC/DC-Wandler.Merkmale
- Hoher Spitzenausgangsstrom mit geteilten Ausgangsstufen, um eine unabhängige Einschalt-/Ausschalt-Anpassung zu ermöglichen:
- 6 A Quellleistung
- 6 A Senkenleistung
- Erweiterte positive Nennspannung für einen effizienten SiC-MOSFET
-Betrieb während der Leitungsphase - Vom Benutzer einstellbare, integrierte, negative Ladungspumpe für schnelles Ausschalten
und robuste dV/dt- Immunität
- Zugängliche 5V-Referenz/Bias-Schiene für die digitale Oszillatorversorgung
- Einstellbare Unterspannungssperre
- Entsättigungsfunktion
- Übertemperaturschutz (Thermal Shutdown Function, TSD)
- Kleines QFN24-Gehäuse mit niedriger parasitärer Induktivität
Applikationen
- Ansteuerung des SiC-MOSFETs
- Industrielle Wechselrichter und Motorantriebe
- PFC, AC/DC- und DC/DC-Wandler
Videos
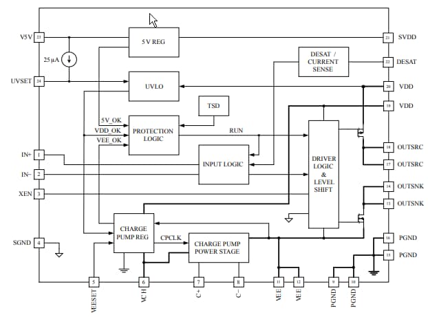
NCP51705 Internes Blockdiagramm
Weitere Ressourcen
Veröffentlichungsdatum: 2018-06-21
| Aktualisiert: 2024-06-25
