onsemi NCP81151B VR12.5 Kompatibler MOSFET-Treiber

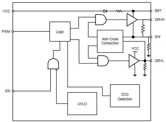
Der onsemi NCP81151B VR12.5 kompatible Dual-MOSFET-Treiber bietet eine optimierte Lösung, um die Gatter von Low- und High-Side-Power-MOSFETs in einem synchronen Abwärtswandler anzusteuern. Der NCP81151 kann bis zu 3nF Last mit einer Laufzeitverzögerung von 25ns und einer Übergangszeit von 20ns antreiben. Das Gerät liefert einen niedrigen Schaltverlust und einen hohen Wirkungsgrad durch adaptive Gegen-Querleitung und einen energiesparenden Schaltkreis. Die UVLO-Funktion des NCP81151B stellt sicher, dass die Ausgänge niedrig sind, wenn die Versorgungsspannung niedrig ist.

The device delivers a low switching loss and high efficiency using adaptive anti-cross-conduction and a power-saving operation circuit. NCP81151B's UVLO function ensures the outputs are low when the supply voltage is low.

Merkmale

  • Designed for power management solutions for notebook systems
  • Fast rise and fall times
  • Adaptive anti-cross-conduction circuit
  • Zero cross detection function
  • Output disable control turns off both MOSFETs
  • Undervoltage lockout
  • Power saving operation under light load conditions
  • Direct interface to NCP6131 and other compatible PWM controller
  • Thermally enhanced package
  • Lead-free, halogen-free/BFR-free, and RoHS compliant

Block Diagram

Blockdiagramm - onsemi NCP81151B VR12.5 Kompatibler MOSFET-Treiber
Veröffentlichungsdatum: 2016-05-31 | Aktualisiert: 2022-03-11