onsemi NCP81295 Hot-Swap-Spannungscontroller

Der NCP81295 Hot-Swap-Spannungscontroller von onsemi ist eine elektronisch rückstellbare 50A-Reihensicherung für den Einsatz in 12V- und 50A-Hochstrom-Applikationen. Dieser Hot-Swap-Spannungscontroller bietet einen sehr niedrigen, integrierten 0,65mΩ-MOSFET zur Reduzierung der Lösungsgröße und der Verlustleistung. Der NCP81295 Host-Swap-Controller enthält zudem einen hochgenauen Stromsensor zur Überwachung und zum Überlastschutz. Die Funktionen umfassen eine Strombegrenzung nach einer Verzögerung, einen schnellen Kurzschlusschutz, Übertemperaturschutz und Schutz bei einem überlangen Soft-Start. Dieser Hot-Swap-Spannungscontroller eignet sich für Server, Speicher und Basisstationen.

Merkmale

  • Latch-Off für folgende Schutzfunktionen:
    • Strombegrenzung nach Verzögerung
    • Schneller Kurzschlussschutz
    • Übertemperaturschutz
    • Überlanger Soft-Start
  • Leistungsmerkmale:
    • 0,65 mΩ, kein RSENSE erforderlich
    • 4,5 VIN bis 18 VIN Eingangsspannungsbereich
    • Leistungsschalter, Hot-Swap-Controller und Strommessung in einem Gehäuse
    • Bis zu 60 A Spitzenausgangsstrom und 50 A Dauerstrom
  • Steuerfunktionen:
    • Eingangsfreigabe
    • Optionales Einschalt-gesteuertes Pull-Down wenn deaktiviert
    • Programmierbarer Soft-Start
    • Programmierbare mehrstufige Strombegrenzung
  • Meldefunktionen:
    • Genaue analoge Laststromüberwachung
    • Programmierbare Überstrom-Warnausgabe
    • Analoge Temperaturausgabe
    • Fehlerstatus-OK-Ausgabe
  • Weitere Merkmale:
    • Kann für Applikationen mit höherem Strom parallel geschaltet werden
    • Eingebaute Eingabe-Verzögerung für Hot-Swap-Applikationen
    • Interne Schaltfehlerdiagnose
    • Eine stromsparende Hilfsausgangsspannung

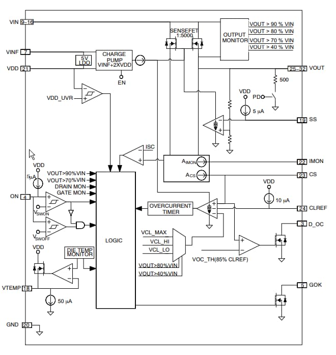
NCP81295 Controller - Blockdiagramm

Blockdiagramm - onsemi NCP81295 Hot-Swap-Spannungscontroller

NCP81295 Typische Applikationen - Diagramm

Applikations-Schaltungsdiagramm - onsemi NCP81295 Hot-Swap-Spannungscontroller
Veröffentlichungsdatum: 2018-06-20 | Aktualisiert: 2022-10-25