onsemi NCP81418 Hot-Swap-fähige Nur-Slave-Smart-Sicherung
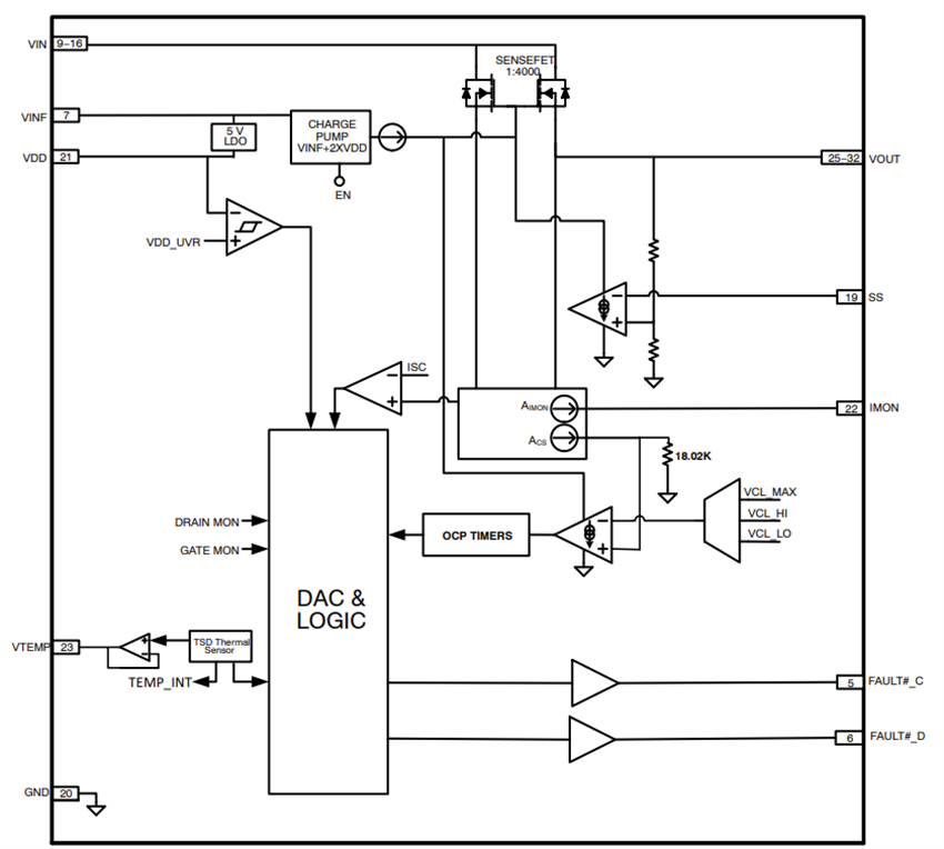
Die NCP81418 Hot-Swap-fähige Nur-Slave-Smart-Sicherung von onsemi ist eine Hochleistungssicherung, die für 12-V-Hot-Swap-Applikationen in Server-, Datenspeicher- und Industriesystemen ausgelegt ist. Die NCP81418 von onsemi verfügt über einen sehr niedrigen 0,65-mΩ -NMOSFET und einen integrierten Hot-Swap-Controller, die in einem kompakten 5 mm × 5 mm großen LQFN32-Gehäuse untergebracht sind. Das Bauteil unterstützt bis zu 50 A Dauerstrom und 80 A Spitzenausgang eignet sich daher hervorragend für Hochstromumgebungen. Das Bauteil wird unter der Steuerung eines Master-Bauteils, typischerweise des NCP81428, über eine Zweidraht-Schnittstelle (TWI) betrieben und ermöglicht einen programmierbaren Überstromschutz, Soft-Start und Stromausgleich über parallelgeschaltete Einheiten. Weitere Merkmale sind eine ±2 % IMON-Genauigkeit bei 30 A, eine Übertemperaturabschaltung und eine Soft-Start-Strombegrenzung für einen sicheren Betrieb innerhalb des sicheren Betriebsbereichs (SOA) eines Systems.Merkmale
- Verlust-
- Bis zu 80 A Spitzenausgangsstrom, 50 A Dauerstrom
- 5 V bis 18 V VIN Betriebsbereich
- Bis zu 30 V Standby-Betrieb (PowerFet off)
- 0,65 mΩ Pfadwiderstand
- Steuerungs-
- Programmierbarer Überstromschutz (OCP) über den NCP81428 Master
- Programmierbarer Soft-Start mit externem Kondensator
- Soft-Start-Stromausgleich zwischen parallelgeschalteten Einheiten
- Leistungsschalter und Hot-Swap-Controller in einem Gehäuse
- Zweidraht-Schnittstellenkommunikation (TWI) zwischen Master und Slave
- ±2 % IMON-Genauigkeit bei 30 A und höher
- Parallelgeschalteter Betrieb für Hochstromapplikationen
- Übertemperaturschutz
- FAULT#_C- und FAULT#_D-Mehrzweck-Pins
- Soft-Start-Strombegrenzung für SOA-Schutz
- Schutz bei überlangem Soft-Start
- 5 mm x 5 mm LQFN32-Gehäuse, Gehäuse 487AA
- -40 °C bis +125 °C Betriebstemperaturbereich
Applikationen
- Server
- Datenspeicher
- Basisstationen
- Industrieapplikationen
Ressourcen
- Mechanischer Gehäuseumriss – Gehäuseabmessungen
- AND90303/D Smart-Sicherung – Layout-Richtlinien
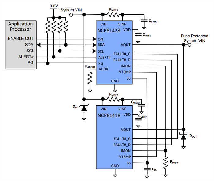
Applikationsdiagramm
Blockdiagramm
Development Tool
Veröffentlichungsdatum: 2025-05-22
| Aktualisiert: 2025-06-02
