onsemi NCS199A Strommessverstärker
Die Strommessverstärker NCS199A1, NCS199A2 und NCS199A3 von onsemi bieten bidirektionale, Nullpunktdrift-Strom-Shunt-Überwachung am Spannungsausgang. Unabhängig von der Versorgungsspannung messen diese Bauelemente die Spannung der Nebenwiderstände mit einer Gleichtaktspannung von -0,3V bis 26V. Der NCS199A Verstärker verbraucht maximal 100mA Strom und wird mit einer Stromversorgung von 2,7V bis 26V betrieben. Durch die Nulldrift-Architektur des NCS199A mit geringem Offset wird eine Stromabtastung mit so geringem, maximalem Stromabfall von 10 mV des Querwiderstands bei Full-Scale ermöglicht. Die Verstärker NCS199A sind mit festen Verstärkungen von 50 V/V, 100 V/V oder 200 V/V erhältlich. Jede Version kann auch über den erweiterten Temperaturbereich von –40 °C bis +125 °C betrieben werden.Merkmale
- -0.3V to 26V wide common-mode input range
- 2.7V to 26V supply voltage range
- ±150µV maximum low offset voltage
- Low offset drift (0.5µV/°C)
- Low gain error (maximum 1.5%)
- Rail-to-rail input and output capability
- Low current consumption (typical 65µA, 100µA maximum)
- NCV prefix for automotive and other applications requiring unique site qualified and PPAP capable
- Lead-free
Applikationen
- Current sensing (high-side/low-side)
- Automotive
- Telecom
- Sensors
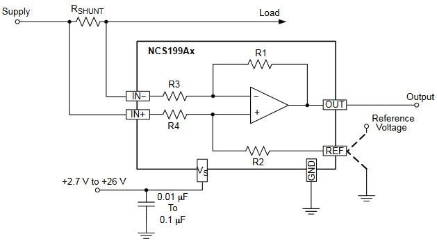
Schematic
Veröffentlichungsdatum: 2016-07-19
| Aktualisiert: 2022-03-11
