onsemi NCV1362 Primäre Flyback-Regler für Automotive
onsemi NCV1362 Automotive Primary Side Flyback Controller sind hochintegrierte primärseitige Quasi-Resonanz-Flyback-Controller, die für die Steuerung von robusten und leistungsstarken Offline-Stromversorgungen entwickelt wurden. Durch ein neuartiges Verfahren spart der NCV1362 die sekundäre Rückkopplungsschaltung für die Konstantspannungs- und Konstantstromregelung. Dieses Verfahren und diese Funktion ermöglichen eine hervorragende Netz- und Lastregelung ohne herkömmlichen Optokoppler und TL431-Spannungsreferenz.Die primärseitigen Flyback-Controller NCV1362 von onsemi bieten einen hohen Wirkungsgrad, indem sie bei hoher Last im Valley-Lockout-Modus mit quasi-resonantem Spitzenstrom arbeiten. Wenn die Leistung auf der Sekundärseite zu sinken beginnt, passt der NCV1362 automatisch das Tastverhältnis an. Bei geringerer Last schaltet der Regler dann in die Pulsfrequenzmodulation mit festem Spitzenstrom und einer Talschaltung. Mit dieser Technik bleibt die Ausgangsregelung innerhalb einer winzigen Blindlast. Ein Valley-Lockout bei den ersten vier Tälern verhindert den Talsprungbetrieb, und eine Talumschaltung bei geringerer Last sorgt für einen hohen Wirkungsgrad.
Merkmale
- Für Fahrzeuganwendungen zugelassen
- Mit den folgenden Ergebnissen AEC-Q100-qualifiziert:
- Bauteiltemperatur Klasse 1: -40 °C bis +125 °C
- ±2 kV Gerät HBM-Klassifizierungsstufe 2
- <±5 % Konstantspannungsregelung auf der Primärseite
- <±5 % Konstantstromregelung auf der Primärseite
- LFF- und BO-Feature auf einem dedizierten Pin:
- Quasi-resonant mit Talschaltung
- Optimierte Effizienz bei geringer Last und Stand-by-Leistung
- Maximale Frequenzklemme (keine Klemme, 80, 110 und 140 kHz)
- Zyklus-für-Zyklus-Spitzenstrombegrenzung
- Unter- und Überspannungsschutz der Ausgangsspannung (UVP oder OVP)
- Sekundärdioden- oder Wicklungskurzschlussschutz
- Breiter VCC-Betriebsbereich (bis zu 28 V)
- Geringer Einschaltstrom
- CS und VS/ZCD Kurzschluss- und Unterbrechungsschutz der Pins
- Interne Temperaturabschaltung
- Internes Jittering und Festfrequenz-Jittering für bessere EMI-Signatur
- Zweifach eingefrorener Spitzenstrom zur Optimierung der Effizienz bei geringer Last (10 % Last) und der Standby-Leistung (ohne Last)
- Fehlereingang für schwere Fehlerbedingungen, NTC-kompatibel für OTP
- Bleifrei Bauteile
Applikationen
- Hilfsstromversorgung für Automotive
- Hilfsstromversorgung für on-board-Ladegeräte und Traktionswechselrichter
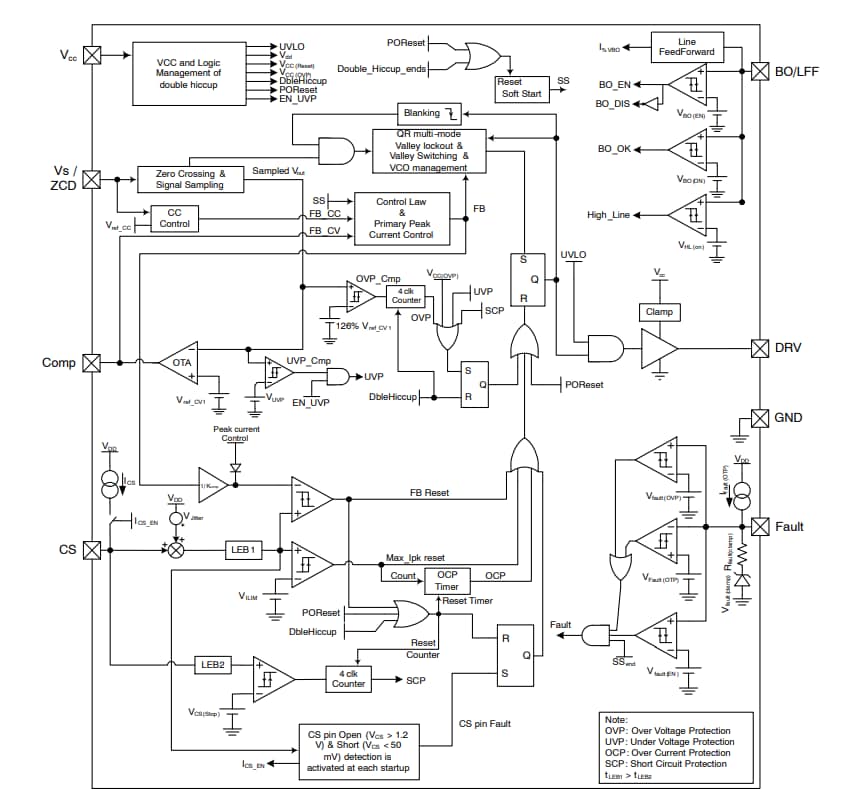
Blockdiagramm
Veröffentlichungsdatum: 2021-11-12
| Aktualisiert: 2022-03-11
