onsemi NCV51705 Hochgeschwindigkeits-Low-Side-SiC-MOSFET-Treiber
Der onsemi NCV51705 Hochgeschwindigkeits-Low-Side-SiC-MOSFET-Treiber ist für die Bereitstellung von hohem Spitzenstrom während dem Ein- und Ausschalten zur Reduzierung von Schaltverlusten ausgelegt. Der NCV51705 kann für eine höhere Zuverlässigkeit, eine dV/dt-Störfestigkeit und ein noch schnelleres Ausschalten seine On-Board-Ladungspumpe einsetzen, um eine durch den Benutzer wählbare negative Spannungsschiene zu erzeugen. Darüber hinaus bietet der NCV51705 für isolierte Applikationen eine extern zugängliche 5-V-Schiene für den Betrieb der Sekundärseite der Digital- oder Hochgeschwindigkeits-Optoisolatoren. Der NCV51705 bietet außerdem wichtige Schutzfunktionen, wie z. B. die Überwachung der Unterspannungssperre für den Bias-Strom.Der NCV51705 SiC-MOSFET-Treiber von onsemi wird in einem 24-Pin-QFN-Gehäuse (Quad Flat No-Lead, QFN) angeboten und ist mit einem Temperaturbereich der Klasse 1 für Fahrzeuganwendungen gemäß AEC-Q100-Spezifikationen qualifiziert.
Merkmale
- Nach AEC-Q100 für Fahrzeuganwendungen qualifiziert
- Hoher Spitzenstrom mit geteilten Ausgangsstufen für eine eigenständige Einschalt-/Ausschalt-Einstellung
- Quellenleistung: 6 A
- Senkenleistung: 6 A
- Erweiterte positive Nennspannung von bis zu 28 V für einen effizienten SiC-MOSFET-Betrieb während der Leitungsphase
- Einstellbare geregelte On-Board-Ladungspumpen (-3,3 V bis -8 V)
- Negativer Spannungsantrieb für ein schnelles Ausschalten
- Integrierte negative Ladungspumpe
- Zugängliche 5-V-Referenz/Bias-Schiene für die digitale Oszillatorversorgung
- Einstellbare Unterspannungssperre
- Schnelle Entsättigungsfunktion
- Betriebsfrequenz (fSW): 500 kHz
- Umgebungsbetriebstemperatur (TA: -40 °C bis +125 °C
- Kleines QFN-24-Gehäuse mit niedriger parasitärer Induktivität und benetzbarer Flanke
Applikationen
- Automotive-Wechselrichter, -Wandler und -Motortreiber
- Traktions-Wechselrichter
- Hochleistungs-DC/DC-Wandler
- Hochleistungs-Blindleistungskompensation (PFC)
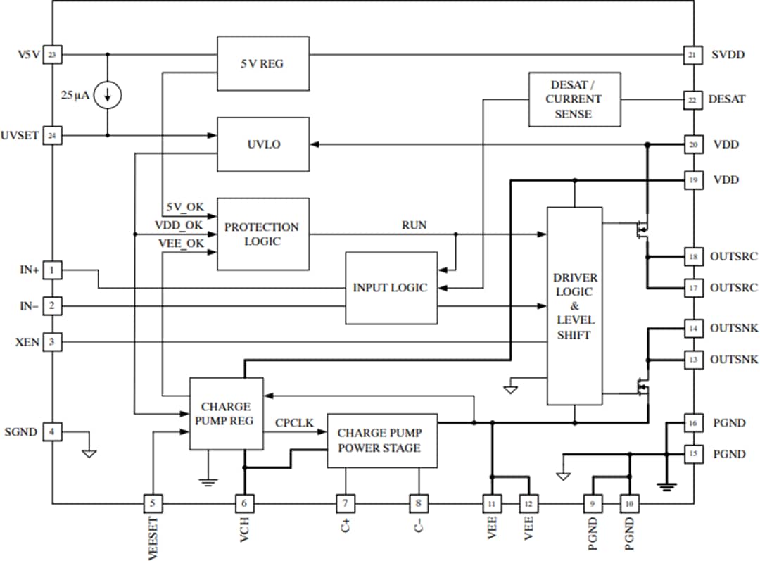
Blockdiagramm
Typische Applikations-Schaltung
Pin-Bezeichnungen
Veröffentlichungsdatum: 2019-08-13
| Aktualisiert: 2024-02-20
