onsemi NCV7327 Eigenständiger LIN-Transceiver

Der onsemi NCV7327 eigenständige LIN-Transceiver ist ein vollständig integrierter, vollausgestatteter LIN-Transceiver (Local Interconnect Network, LIN), der zur Verbindung zwischen einem LIN-Protokoll-Controller und dem physischen Bus ausgelegt ist. LIN ist ein serielles Kommunikationsprotokoll, das wirksam die Steuerung von mechatronischen Knoten in verteilten Fahrzeuganwendungen unterstützt. Der NCV7327 enthält den LIN-Sender, den LIN-Empfänger, Power-on-Reset(POR)-Schaltungen und eine thermische Abschaltung (TSD). Dieser LIN-Sender ist für eine maximale spezifizierte Übertragungsrate von 20 kBit/s ausgelegt.

Der NCV7327 LIN-Transceiver verfügt über Schlaf- und Standby-Modi, die eine extrem geringe Stromaufnahme bieten. Dieses Bauteil wird in einem 8-Pin-SOIC-Gehäuse (Small Outline IC, SOIC) angeboten und ist AEC-Q100-qualifiziert und PPAP-fähig für Fahrzeuganwendungen.

Merkmale

  • Übertragungsrate von bis zu 20 kBit/s (keine Untergrenze, da keine TxD-Timeout-Funktion enthalten ist)
  • Modi:
    • Normal-Modus: LIN-Transceiver aktiviert, Kommunikation über den Bus ist möglich
    • Schlafmodus: LIN-Transceiver deaktiviert, der Verbrauch von VBB wird reduziert
    • Standby-Modus: Nach Aktivierungsereignis auf dem LIN-Bus, Übergangsmodus erreicht
  • Konform mit ISO 17987-4 (rückwärtskompatibel mit LIN-Spezifikation Rev. 2.x, 1.3) und SAE J2602
  • Bus-Spannung: 42 V
  • Integrierte Neigungssteuerung
  • Thermische Abschaltung
  • Unterspannungsschutz
  • Bus-Pins sind gegen Transienten in Automotive-Umgebungen geschützt
  • Betriebstemperaturbereich: -40 °C bis +125 °C
  • Gehäuse mit benetzbarer Flankenoption für eine verbesserte optische Inspektion
  • Gehäuseausführung: SOIC-8
  • AEC-Q100-qualifiziert und PPAP-fähig
  • Bleifrei, halogenfrei/BFR-frei und RoHS-konform

Technische Daten

  • 5V to 18V supply range
  • 550µA operating supply current
  • 20Kb/s data rate
  • Moisture Sensitivity Level (MSL) 2

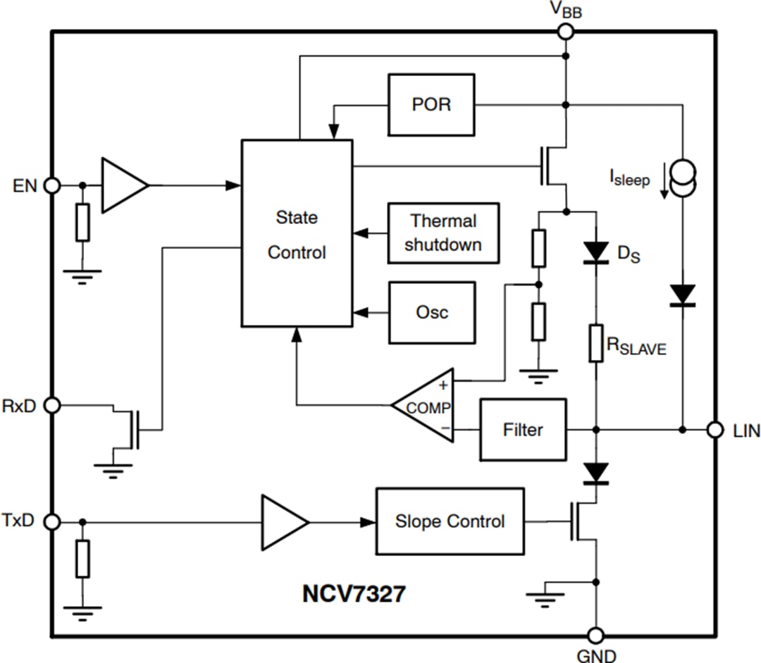
Blockdiagramm

Blockdiagramm - onsemi NCV7327 Eigenständiger LIN-Transceiver

Typische Applikations-Schaltung

Applikations-Schaltungsdiagramm - onsemi NCV7327 Eigenständiger LIN-Transceiver

Operating States

onsemi NCV7327 Eigenständiger LIN-Transceiver
Veröffentlichungsdatum: 2019-08-19 | Aktualisiert: 2024-02-23