onsemi NCV7357 CAN-FD-Transceiver

Der onsemis NCV7357 CAN-FD-Transceiver ist als Schnittstelle zwischen einem CAN-Protokoll-Controller (Controller Area Network, CAN) und einem physischen Bus ausgelegt.Der NCV7357 Transceiver bietet eine Differential-Sendefunktion zum Bus und eine Differential-Empfangsfunktion zum CAN-Controller. Dieses Bauteil garantiert zusätzliche Timing-Parameter zur Sicherstellung einer robusten Kommunikation bei Datenraten, die über 1 MBit/s hinausgehen, um flexible CAN-Datenraten-Anforderungen zu erfüllen. Der NCV7357 CAN-Transceiver ist AEC-Q100-qualifiziert, PPAP-fähig und eignet sich daher hervorragend für Fahrzeuganwendungen und andere Applikationen mit einzigartigen Platz- und Steuerungsänderungs-Anforderungen.

Der NCV7357 wird in einem 8-Pin-SOIC-Gehäuse (Small Outline IC Package, SOIC) und DFN-Gehäuse (Dual Flat No Lead) angeboten. Das DFN-Gehäuse verfügt über benetzbare Flanken für eine verbesserte optische Inspektion.

Merkmale

  • Kompatibel mit ISO 11898−2:2016
  • CAN-FD-Timing spezifiziert von bis zu 5 MBit/s
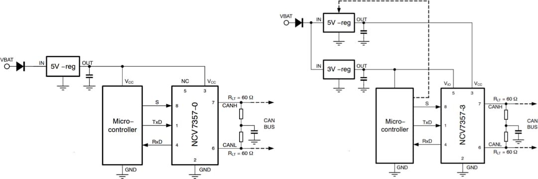
  • VIO-Pin auf der NCV7357−3-Version ermöglicht eine direkte Schnittstelle mit 3-V- bis 5-V-Mikrocontrollern
  • Stromsparender Stumm-Modus (nur Empfang)
  • Niedrige elektromagnetische Emission (EME) und hohe elektromagnetische Störfestigkeit
  • Sehr niedrige EME ohne Gleichtaktdrosselspule (CM)
  • Keine Störungen auf den Busleitungen mit einem nicht geladenen Knoten
  • Durch Datenübertragung (TXD) dominierte Timeout-Funktion
  • Sehr hohe ESD-Festigkeit von Bus-Pins und >8-kV-ESD-Sytemimpulsen
  • Thermischer Schutz
  • Bus-Pins verfügen über eine Kurzschlussfestigkeit zur Versorgungsspannung und Masse
  • Bus-Pins sind gegen Transienten in Automotive-Umgebungen geschützt
  • Gehäuseoptionen
    • SOIC-8
    • DFNW-8 mit benetzbarer Flanke
  • AEC-Q100-qualifiziert und PPAP-fähig
  • Bleifrei

Applikationen

  • Automotive
  • Industrie-Netzwerke

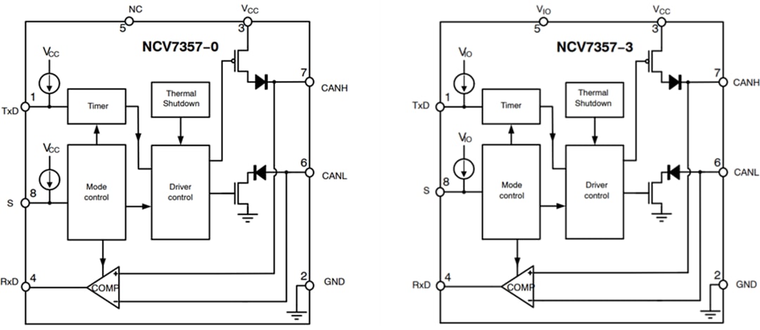
Blockdiagramm

Blockdiagramm - onsemi NCV7357 CAN-FD-Transceiver

Typische Applikations-Schaltung

Applikations-Schaltungsdiagramm - onsemi NCV7357 CAN-FD-Transceiver
Veröffentlichungsdatum: 2019-08-22 | Aktualisiert: 2025-02-26