onsemi NCV84045 Geschützte MOSFETs
onsemi NCV84045 Geschützte MOSFETs sind vollständig geschützte einkanalige High-Side-Treiber, die Lasten schalten. Die Bauteile von onsemi können Lasten wie Glühbirnen, Magnete und andere Aktoren schalten. Das Bauteil verfügt über fortschrittliche Schutzfunktionen wie aktives Einschaltstrommanagement, −Übertemperaturabschaltung mit automatischem Neustart und eine aktive Überspannungsklemme. Ein dedizierter Stromsensor-Pin bietet eine präzise analoge Stromüberwachung des Ausgangs und eine Fehleranzeige für Kurzschluss gegen VD, Kurzschluss gegen Masse und Erkennung von offener Last im AUS-Zustand. Ein aktiver High-Pin für die Strommessung (Current Sense Enable) aktiviert alle Diagnose- und Strommessfunktionen.Merkmale
- Kurzschluss-Sicherung mit Einschaltstrommanagement
- CMOS-kompatibler Steuereingang (3 V/5 V)
- Sehr niedriger Standby-Strom
- Besonders niedriger Ableitstrom
- Proportionale Laststrommessung
- Aktivierung der Strommessung
- Open-Load-Erkennung im OFF-Zustand
- Ausgangskurzschluss-zu-VD-Erkennung
- Anzeige für Überlast und Kurzschluss zur Masse
- Thermische Abschaltung mit automatischem Neustart
- Unterspannungsabschaltung
- Integrierte Klemme für induktive Schaltung
- Verlust von Erdungsschutz und Verlust des VD-Schutzes
- ESD-Schutz
- Batterieverpolungsschutz mit externen Komponenten
- NCV-Präfix für Fahrzeuganwendungen und weitere Applikationen mit einzigartigen Platz- und Steuerungsanforderungen; AEC−Q100 Klasse 1-qualifiziert und PPAP-fähig
- Dieses Bauteil ist bleifrei
Applikationen
- Schaltet verschiedene ohmsche, induktive und kapazitive Lasten
- Ersetzt Elektromechanik-Relais und diskrete Schaltungen
- Automotive/Industrie
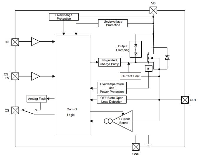
Blockdiagramm
Veröffentlichungsdatum: 2022-11-14
| Aktualisiert: 2022-11-23
