onsemi NCV84090 High-Side-Treiber
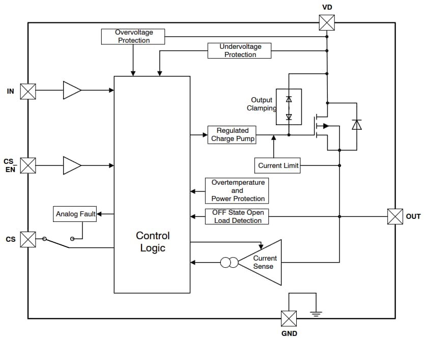
Der onsemi NCV84090 High-Side-Treiber ist ein vollständig geschützter einkanaliger High-Side-Treiber, der eine Vielzahl von Lasten schalten kann. Zu diesen Lasten gehören Glühbirnen, Solenoide und andere Aktuatoren. Das Bauteil verfügt über fortschrittliche Schutzfunktionen wie aktives Einschaltstrom-Management, Übertemperaturabschaltung mit automatischem Neustart und eine aktive Überspannungsklemme.Merkmale
- Einschaltstrom-Management
- Optimierte RSC-Leistung
- Übertemperaturschutz
- Höhere Zuverlässigkeit und Schadensvermeidung
- Überspannungsschutz
- Schutz gegen Hochspannungsereignisse, wie z. B. Lastabwurf oder ungeklemmtes induktives Schalten.
- Überstromschutz
- Begrenzt den Strom unter Kurzschlussbedingungen
- Analoge Strommessung
- Präzise analoge Ausgangsstromüberwachung
- Diagnosefunktionen
- Kurzschluss gegen VD, Kurzschluss gegen GND, AUS-Zustand offene Last
Applikationen
- Automotive
- Industriell
Blockdiagramm
Veröffentlichungsdatum: 2022-05-16
| Aktualisiert: 2022-12-08
