onsemi NCV84120 Selbstgeschützter High-Side-Treiber
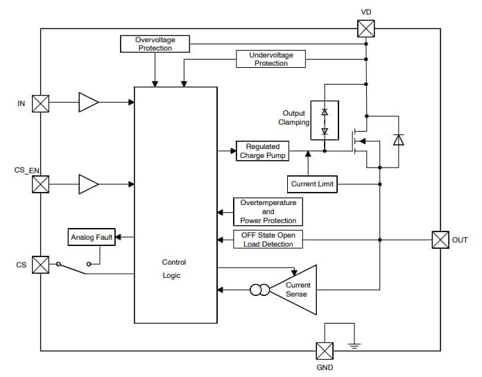
Der NCV84120 Selbstgeschützte High-Side Driver von onsemi ist ein vollständig geschützter Einkanal-Baustein zum Schalten einer Vielzahl von Lasten, wie z.B. Glühbirnen, Magnetspulen und anderen Aktoren. Der NCV84120 kombiniert fortschrittliche Schutzfunktionen wie aktives Einschaltstrommanagement, Übertemperaturabschaltung mit automatischem Neustart und eine aktive Überspannungsklemme. Ein dedizierter Stromsensor-Pin bietet eine präzise analoge Stromüberwachung des Ausgangs und eine Fehleranzeige für Kurzschluss gegen VD, Kurzschluss gegen Masse und Erkennung von offener Last im AUS-Zustand. Ein aktiver High-Pin für die Strommessung (Current Sense Enable) aktiviert alle Diagnose- und Strommessfunktionen.Merkmale
- Kurzschluss-Sicherung mit Einschaltstrommanagement
- CMOS-kompatibler Steuereingang (3 V/5 V)
- Sehr niedriger Standby-Strom
- Besonders niedriger Ableitstrom
- Proportionale Laststrommessung
- Aktivierung der Strommessung
- Open-Load-Erkennung im OFF-Zustand
- Ausgangskurzschluss-zu-VD-Erkennung
- Anzeige für Überlast und Kurzschluss zur Masse
- Thermische Abschaltung mit automatischem Neustart
- Unterspannungsabschaltung
- Integrierte Klemme für induktive Schaltung
- Verlust von Erdungsschutz und Verlust des VD-VD-Schutzes
- ESD-Schutz
- Batterie-Verpolungsschutz
- AEC−Q100-qualifiziert
- Bleifreies Bauteil
Applikationen
- Schaltet verschiedene ohmsche, induktive und kapazitive Lasten
- Ersetzt Elektromechanik-Relais und diskrete Schaltungen
- Automotive/Industrie
Blockdiagramm
Konventionen für Spannung und Stromstärke
Veröffentlichungsdatum: 2023-01-30
| Aktualisiert: 2023-02-07
