onsemi Nicht-synchroner Boost Controller NCV8877
Der nicht-synchrone Start-Stopp-Automotive-Boost Controller NCV8877 von onsemi ist dazu konzipiert, bei Batteriespannungseinbrüchen während des Start-Stopp-Fahrzeugbetriebs eine minimale Ausgangsspannung bereitzustellen. Der Controller steuert einen externen N-Kanal-MOSFET an und verwendet eine Steuerung des Spitzenstrommodus mit internem Neigungsausgleich. Der IC enthält einen internen Regler, der dem Gate-Treiber eine Ladung liefert. Zu den Schutzfunktionen gehören Zyklus-für-Zyklus-Strombegrenzung und thermische Abschaltung. Der NCV8877 im SOIC-8-Gehäuse von onsemi bietet einen Ruhemodus-Betrieb mit niedrigem Ruhestrom und einen Aufwärtsbetrieb, wenn die Versorgungsspannung unter den Regelungs-Sollwert fällt. Der NCV8877 wird aktiviert, wenn die Versorgungsspannung unter den Aktivierungsschwellenwert fällt.Merkmale
- Automatische Aktivierung unterhalb der Schwellenspannung für die Aktivierung (werksseitig programmierbar)
- Funktion zum Überschreiben der Deaktivierung
- Aufwärtsmodusbetrieb am Regelungssollwert
- 2 % Ausgangsgenauigkeit über den Temperaturbereich
- Spitzenstrommodussteuerung mit internem Neigungsausgleich
- Extern einstellbarer Frequenzbetrieb
- Breiter Eingangsspannungsbereich von 2 V bis 40 V, 45 V Lastabwurf
- Niedriger Ruhestrom im Schlafmodus (< 12 μA typisch)
- Zyklus-für-Zyklus-Strombegrenzungsschutz
- Hiccup-Modus-Überstromschutz (OCP)
- Thermische Abschaltung (TSD)
- Reflow-lötbar
- SOIC-8 Gehäuse
- Feuchteempfindlichkeit (MSL) 1
- Bleifrei
- NCV-Präfix für Fahrzeuganwendungen und andere Applikationen mit einzigartigen Platz- und Steueränderungsanforderungen, AEC-Q100
Technische Daten
- Ruhestrom
- 14 µA max. im Ruhemodus, 12 µA typ.
- 4,0 mA max. für kein Schalten, 2,2 mA typ.
- Oszillator
- Schaltfrequenzbereich: 153 kHz bis 501 kHz
- Minimaler Pulsbreitenbereich: 89 ns bis 146 ns
- Maximaler Tastverhältnisbereich: 81 % bis 85 %
- Neigungsausgleichs-Rampenbereich: 45 mV/µs bis 61 mV/µs
- Deaktivieren
- Maximaler Pull-down-Strom: 1,0 µA, 0,6 µA typisch
- Eingangs-Hochspannungsbereich: 2,0 V bis 5,0 V
- Typische Eingangs-Hochspannungs-Hysterese: 500 mV
- Eingangsniederspannungsbereich: 0 mV bis 800 mV
- Strommessverstärker
- Niederfrequenz-Verstärkungsbereich: 0,9 V/V bis 1,1 V/V
- Minimale Bandbreite: 2,5 MHz
- Maximaler ISNS-Eingangs-bias-Strom: 50 µA , 30 µA typisch
- Strombegrenzungs-Schwellenspannungsbereich: 180 mV bis 220 mV
- Maximale Strombegrenzung/Überstromschutz-Anschwingzeit: 125 ns, 80 ns typisch
- Überstromschutz-Schwellenspannungsbereich: 125 % bis 175 %
- Operativer Transkonduktanzverstärker mit Spannungsfehler
- Transkonduktanzbereich: 0.8 mS bis 1.63 mS
- Ausgangswiderstand: 2,0 mΩ (min.)
- Maximale Ausgangsspannung (min.): 2,5 V
- Minimaler Quellen-/Senkenstrom: 80 µA, 100 µA typisch
- Typische Klemmspannung: 1,1 V
- Maximale Schaltverzögerung: 64 µs, 55 µs typisch
- -0,3 VDC bis 40 VDC Versorgungsspannungsbereich
- Transiente Spitzenspannung: 45 V
- Gate-Treiber
- Minimaler Quellstrom: 550 mA, 800 mA typisch
- Minimaler Senkstrom: 480 mA, 600 mA typisch
- Maximale Ansteuerspannung Dropout: 0,6 V, 0,3 V typisch
- Minimaler Antriebsspannungs-Quellstrom: 35 mA, 45 mA typisch
- Maximaler Rückantriebs-Dioden-Spannungsabfall: 0,7 V
- Ansteuerspannungsbereich: 5,67 V bis 6,2 V
- Typischer Pull-down-Widerstand: 21 kΩ
- Unterspannungssperre (UVLO)
- Schwellenspannungsbereich: 3,54 V bis 4,0 V
- Hysterese-Bereich: 325 mV bis 570 mV
- Thermische Abschaltung
- Schwellenwertbereich: +160 °C bis +180 °C
- Hysterese-Bereich: 10 °C bis 20 °C
- 100 ns Maximale Verzögerung
- Spannungsregelung
- 6,66 V bis 10,20 V Bereich
- Schwellenwert-IC-Freigabebereich: 7,10 V bis 10,94 V
- Schwellenwert-IC-Deaktivierungsbereich: 7,55 V bis 11,54 V
- ESD-Kapazität (alle PINS)
- ≥2.0 kV Human Body Model (HBM)
- ≥200 V Machine Model
- -40 °C bis +150 °C Sperrschicht-Betriebstemperaturbereich
- Thermischer Widerstand des Gehäuses: 100 °C/W
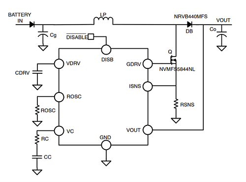
Typische Applikation
Strommodus-Steuerungs-Schaltplan
Veröffentlichungsdatum: 2023-08-10
| Aktualisiert: 2023-08-18
