onsemi NCx51152 Isolierte Einkanal-Gate-Treiber
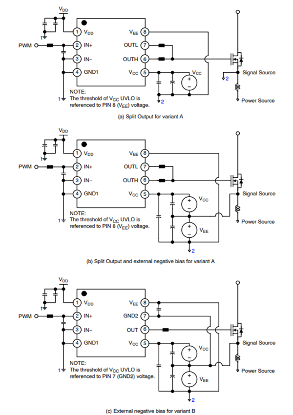
Die NCx51152 isolierten Einkanal-Gate-Treiber von Onsemi sind für ein schnelles Schalten zum Antrieb von Leistungs-MOSFETs und SiC-MOSFET-Leistungsschaltern ausgelegt. Die NCP51152 und NCV51152 Gate-Treiber verfügen über einen Quellen-Spitzenstrom von 4,5 A und einen Senken-Spitzenstrom von 9 A und bieten gleichzeitig kurze und abgestimmte Laufzeitverzögerungen. Diese Treiber bieten einen geteilten Ausgang, der die Anstiegs- und Abfallzeiten einzeln steuert. Schutzfunktionen umfassen eine unabhängige Unterspannungssperre für beide Seiten-Treiber. Die NCP51152 und NCV51152 isolierten Einkanal-Gate-Treiber von onsemi sind in einem 4 mm-SOIC-8 Gehäuse erhältlich und unterstützen eine Isolationsspannung bis zu 3,75 kVRMS. Darüber hinaus ist die NCV51152-Ausführung für Fahrzeuganwendungen AEC-Q100-qualifiziert.Merkmale
- optionen
- Separate Ausgänge (NCx51152xA)
- Großer Vorspannungsbereich, einschließlich negativer VEE und VCC UVLO auf GND2 referenziert (NCx51152xB)
- 3 V bis 20 V Eingangsversorgungsspannungsbereich
- 6,5 V bis 30 V Ausgangsversorgungsspannungsbereich mit 5 V und 8 V für MOSFET, 12 V und 17 V für SiC, Schwellenwert
- 4,5 A Spitzenquellstrombelastbarkeit, 9 A Spitzensenkenstrombelastbarkeit
- 200V/ns dV/dt-Immunität
- Negative 5 V-Verarbeitungskapazität auf den Eingangspins
- 36 ns typische Laufzeitverzögerung mit 5 ns maximaler Verzögerungsanpassung
- Gate-Klemme während Kurzschluss (NCx51152xA)
- AEC-Q100-qualifiziert für Fahrzeuganwendungen (nur NCV51152)
- Geplante Isolierung und Sicherheit
- 3,75 kVRMS Isolierung für 1 Minute (gemäß UL1577-Anforderungen)
- CQC-Zertifizierung gemäß GB4943.1-2011
- SGS FIMO-Zertifizierung gemäß IEC 62386-1
Applikationen
- NCP51152
- Motorantriebe
- Isolierte Wandler in DC/DC- und AC/DC-Netzteilen
- Server-, Telekommunikations- und Industrie-Infrastruktur
- NCV51152
- On-Board-Ladegeräte
- xEV DC/DC-Wandler
- Traktionswechselrichter
- Ladestationen
Typische Applikationsschaltungen
Funktionsblockdiagramme
Veröffentlichungsdatum: 2024-07-31
| Aktualisiert: 2024-08-12
