onsemi NXH015F120M3F1PTG Siliciumcarbid (SiC)-Modul
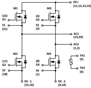
Das NXH015F120M3F1PTG Siliciumcarbid-Modul von onsemi umfasst eine 15 mΩ/1200V M3S SiC-MOSFET-Vollbrücken-Topologie und einen Thermistor mit Al 2 O 3 DBC in einem F1-Gehäuse. Dieses Leistungsmodul hat eine +22 V/-10 V Gate-Quellspannung, 77 A Dauersenkenstrom bei TC = 80 °C (TJ = 175 °C), 198 W maximalen Leistungsverlust und 12,7 mm Kriechstrecke. Der NXH015F120M3F1PTG SiC-MOSFET wird mit vorinstalliertem Wärme-Ableitungsmaterial (TIM) und ohne vorinstalliertem TIM geliefert. Das SiC-Modul ist bleifrei, halogenfrei und RoHs-konform. Typische Applikationen umfassen ein Solar-Wechselrichter, unterbrechungsfreie Stromversorgungen, Ladestationen für Elektrofahrzeuge und Industriestrom.Merkmale
- 15mΩ/1200V M3S SiC-MOSFET-Vollbrücke
- Al2O3 DBC
- Inklusive Thermistor
- Optionen mit vorinstalliertem Wärme-Ableitungsmaterial (TIM) und ohne vorinstalliertem TIM
- Press-Fit-Kontakte
- Bleifrei
- Halogenfrei
- RoHS-konform
Applikationen
- Solar-Wechselrichter
- Unterbrechungsfreie Stromversorgungen
- Ladestationen für Elektrofahrzeuge
- Industrielle Leistung
Technische Daten
- 1.200 V Drain-Source-Spannung
- +22 V/-10 V Gate-Quellspannung
- 77 A Dauersenkenstrom bei TC = 80 °C (TJ = 175 °C)
- 198 W maximaler Leistungsverlust
- -40 °C bis 75 °C Betriebstemperaturbereich
- 12,7 mm Kriechstrecke
Typische Eigenschaften
Schaltplan
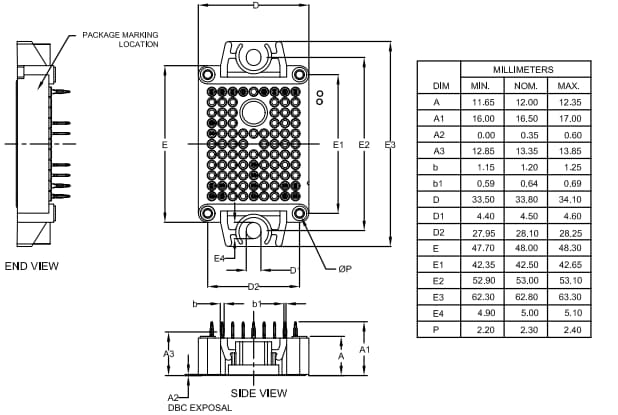
Maßbild
Veröffentlichungsdatum: 2025-05-14
| Aktualisiert: 2025-07-17
