Power Integrations LinkSwitch™-HP
Off-Line Schalter

Power Integrations LinkSwitch™-HP Off-Line Schalterfamilie von Flyback-Stromversorgungs-ICs umfassen einen Primary Side Regulated (PSR) Kontroller und Power-MOSFET für Hochspannung in einem einzigen Gehäuse. Zur IC-Familie gehören Geräte, die für Dauerstrom (CV)-Betrieb bei Versorgungswerten von 9W bis 90 W optimiert sind. LinkSwitch-HP IC-Kontroller besitzt +/-5% CV-Genauigkeit, einstellbares Stromlimit, programmierbare Verrastung oder hysteretische OVP, UVP und OTP, verbesserte Überlastungsenergiekompensation, schnelles AC-Reset, sowie programmierbare  Abschaltungsverzögerung.

Features
  • EcoSmart™ - Energieeffizient
  • Multi-Moduskontrolle maximiert Effizienz über den vollen Belastungsbereich
  • Nulllastverbrauch unter 30 mW bei 230 VAC
  • >75% Effizienz mit 1 W Eingang bei 230 VAC
  • >50% Effizienz mit 0.1 W Eingang bei 230 VAC
  • Hohe Designflexibilität für niedrige Systemkosten
  • Drastisch vereinfachte Energieversorgungsdesigns
  • 132 kHz Betrieb reduziert Transformator- und Netzteilgröße
  • Genau programmierbare Strombegrenzung
  • Frequenz-Jittering reduziert EMI-Filterkosten
  • Voll integrierter Soft-Start für min. Stress beim Hochfahren
  • 725 V MOSFET vereinfacht eine Einhaltung der Deratinganforderungen (LNK677x)
  • 650 V MOSFET für niedrigste Systemkosten (LNK676x/LNK666x)
  • Schnelle Einschwingzeiten Option (LNK666x)

  • Erweiterte Schutzmerkmale
  • Ausgang: Kurzschlussschutz (SCP)
  • Ausgang: Überlastungs/Überstromschutz (OPP, OCP)
  • Optional erweiterte Abschaltungsverzögerung
  • Ausgang: Überspannungsschutz (OVP), hysteretisch oder sperrend
  • Netzüberspannungsabschaltung (OV) erweitert Netzstoßstromfestigkeit
  • Exakter Überhitzungsschutz (OTP), hysteretisch oder sperrend

Anwendungen
  • LCD-Monitor und -TV
  • Adapter
  • Großgeräte
  • Eingebettete Enregieversorgung (DVD, Set-Top Box)
  • Industrie
Part NumberData SheetPackage / CaseOutput PowerOutput CurrentOperating Supply Current
Loading First Previous Next Last
Anmerkungen:
1. PCB-Kühlkörper mit Wellenlöten
2. Max. festgelegte Energie basierend auf ordnungsgemäßer Wärmeableitung
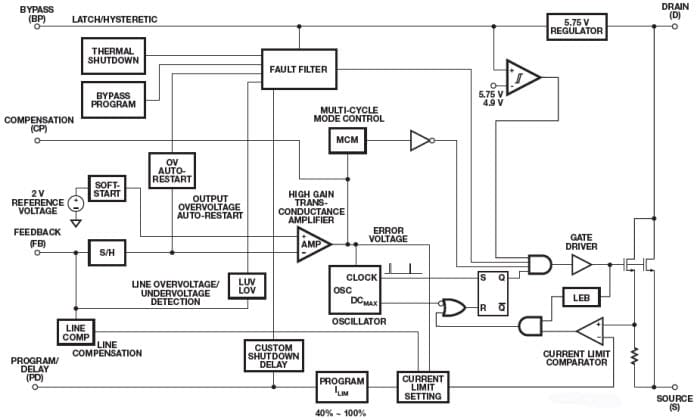
Blockdiagramm
Block Diagram
Anwendungsschema
Application Schematic
  • Power Integrations
Veröffentlichungsdatum: 2012-09-13 | Aktualisiert: 2022-03-11