Qorvo QPA9120 Evaluierungsboard
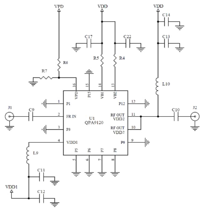
Das Qorvo QPA9120 Evaluierungsboard ist zur Evaluierung des QPA9120 Treiberverstärkers mit hoher Gain und hoher Linearität ausgelegt. Dieses Evaluierungsboard bietet einen Betriebsfrequenzbereich von 3300 MHz bis 5000 MHz. Das QPA9120 Evaluierungsboard ist mit einer Fertigboardstärke von 0,16 cm (0,060 Zoll) und einem PCB-Schichtaufbau aus Kupfermaterial ausgelegt.QPA9120 Evaluierungsboard - Schaltplan
Veröffentlichungsdatum: 2018-11-22
| Aktualisiert: 2023-02-02
