Qorvo QPA9126 Evaluierungsboard
Das Qorvo QPA9126 Evaluierungsboard evaluiert die QPA9126 kaskadierbaren Gain-Block-Verstärker mit hoher Linearität. Diese QPA9126 Verstärker bieten mit der Integration einer Abschalt-Vorspannungsfunktion eine sehr flache Gain über eine große Auswahl von Frequenzen. Das QPA9126 Evaluierungsboard arbeitet über ein typisches Betriebsfrequenzband von 3.000 MHz bis 5.000 MHz und bietet typische Applikationen wie 5G-m-MIMO, mobile Infrastruktur, Repeater/DAS, Universal-Wireless, TDD/FDD-System und Verteidigungskommunikation.Merkmale
- Evaluiert die QPA9126 Gain-Block-Verstärker
- Frequenzbereich: 3.000 MHz bis 5.000 MHz (typisch)
- Gain: 15,4 dB bis 18,3 dB (Kleinsignal)
- Bauteilstrom (IDD): 68 mA
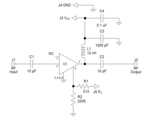
Schaltplan-Diagramm
Leistungsdiagramm
Veröffentlichungsdatum: 2019-11-28
| Aktualisiert: 2025-08-12
