Qorvo QPA9501PCB401 Evaluierungsboard
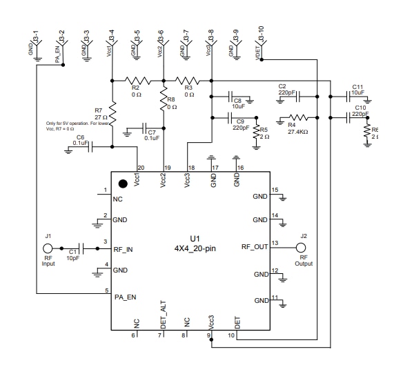
Das Qorvo QPA9501PCB401 Evaluierungsboard ist für die schnelle und einfache Demonstration des QPA9501 ausgelegt. Der QPA9501 dreistufige LTE-U-/LAA-Leistungsverstärker ist für WLAN-Bänder von 5,1 bis 5,9 GHz optimiert und eignet sich hervorragend für LTE-U-/LAA-Applikationen. Der QPA9501 ist in einem unbedrahteten 20-Pin-QFN-Gehäuse mit kleinem Footprint von 4,0 x 4,0 x 0,85 mm untergebracht.Schaltplan
Layout
Videos
Veröffentlichungsdatum: 2019-09-06
| Aktualisiert: 2023-11-29
