Qorvo QPC1220QDK Design-Kit
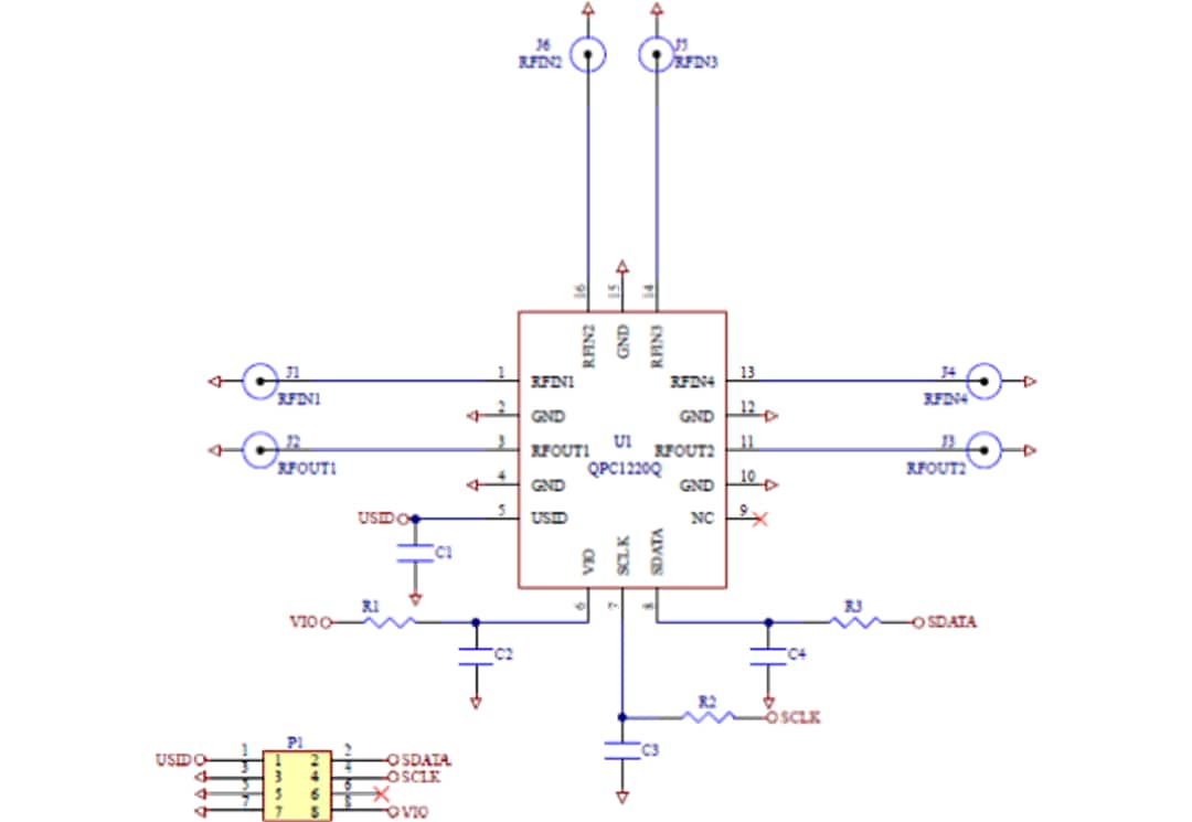
Das Qorvo QPC1220QDK Design-Kit ist eine Demonstrations- und Entwicklungsplattform für den QPC1220Q Breitband-DP4T-Routing-Schalter. Der QPC1220Q von Qorvo ist ein verlustarmer, zweipoliger, adressierbarer und vierfach umlegender Wechselschalter mit hoher Linearität und einer Leistung, die für Übertragungs-Routing-Applikationen optimiert ist. Der QPC1220Q integriert ein serielles Steuersystem, das mit dem RFFE-Standard kompatibel ist. Die ausgewählten Leitungen (SID) bieten eine USID-Adressierbarkeit und bis zu zwei Platzierungen des QPC1220Q auf dem gleichen Design.Das QPC1220QDK Design-Kit von Qorvo verfügt über einen vorbestückten QPC1220Q in einem kompakten LGA16-Gehäuse von 2,0 mm x 2,0 mm zusammen mit einer Unterstützungsschaltung und sechs SMA-Steckverbindern für HF-In und HF-Out. Das QPC1220QDK stellt eine Beispiel-Applikations-Schaltung bereit, die ein schnelles Prototyping bei einem Einsatz in bestehende Designs ermöglicht.
Schaltplan
Veröffentlichungsdatum: 2021-05-12
| Aktualisiert: 2022-03-11
