Qorvo QPF4200 Evaluierungsboard
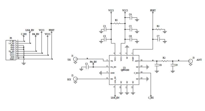
Das Qorvo QPF4200 Evaluierungsboard ist zur Evaluierung des QPF4200 WLAN-Frontend-Moduls ausgelegt. Dieses Evaluierungsboard arbeitet innerhalb eines Frequenzbereichs von 2,4 GHz. Das QPF4200 Evaluierungsboard optimiert die Leistung für das QPF4200 Modul und verringert mit einem hohen Linearausgang den Stromverbrauch insgesamt. Dieses Evaluierungsboard ist in Spulenverpackung erhältlich.QPF4200 Evaluierungsboard - Schaltplan
Additional Resources
Veröffentlichungsdatum: 2018-11-22
| Aktualisiert: 2023-02-02
