Qorvo QPL1163EVB Evaluierungsboards
Qorvo QPL1163EVB Evaluierungsboards evaluieren das Betriebsverhalten des QPL1163 GaAs-pHEMT-Differentialverstärker-ICs mit 75 Ohm. Das QPL1163EVB von Qorvo bietet eine praktische Plattform zum Testen und Optimieren des Betriebsverhaltens des QPL1163 in realen Szenarien. Das board ist ein unverzichtbares TOOL, um das volle Potenzial des QPL1163 Verstärker-ICs auszuschöpfen.Merkmale
- Bequeme Plattform zum Bewerten und Testen des QPL1163
- 5-1218MHz Betriebsbandbreite
- 19 dB der Verstärkung
- Differential Push-Pull Topologie
- Wesentliches TOOL zur Optimierung der Systemleistung
- Benutzerfreundliches Design und Schnittstelle
- On-Board-Netzteil und signal-routing
- Kompakter und tragbarer Formfaktor
Applikationen
- DOCSIS Downstream und Upstream
- Rauscharme symmetrische Verstärkung
- Drahtlose Kommunikationssysteme
- CATV-Netzwerkinfrastruktur
- Breitband-Datenübertragung
- Glasfasersysteme
- Prüf- und Messgeräte
- Halbleiter Prüfung und Charakterisierung
- Hochfrequenz- (HF) und Mikrowellensysteme
- Professionelle Audio- und video-Applikationen
- Wissenschaftliche Forschung und Experimente
- Luft- und Raumfahrt und Verteidigungssysteme
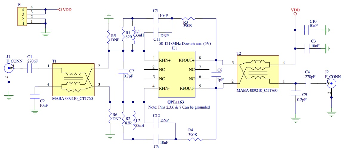
Schaltschema
Veröffentlichungsdatum: 2023-02-01
| Aktualisiert: 2023-08-02
