Qorvo QPL7442 HF-Verstärker

Der QPL7442 HF-Verstärker von Qorvo ist ein rauscharmer, einendiger monolithischer Mikrowellen-integrierter Schaltkreis(MMIC)-HF-Verstärker mit hoher Gain. Dieser Verstärker ist mit einer flachen gain von 20 dB über einen Bandbreitenbereich von 50 MHz bis 4.000 MHz ausgelegt. Der QPL7442 IC wird von einer einzelnen 5-V-Versorgung betrieben und in einem 8-Pin-DFN-Gehäuse von 2 mm x 2 mm untergebracht. Der QPL7442 HF-Verstärker von Qorvo eignet sich hervorragend für den Einsatz in einem Kabelmodem, Set-Top-Box, optischen Knoten, Heim-Gateways, CATV-Verstärkern, rauscharmen Satelliten-Verstärkern (LNAs) und terrestrischen TV-Applikationen.

Merkmale

  • Bandbreitenbereich: 50 MHz bis 4.000 MHz
  • Geringer Stromverbrauch
    • Versorgungsspannungsbereich: 5 V bis 10 V (VDD)
    • Versorgungsstrombereich: 85 mA bis 120 mA (IDD)
  • Gain über die gesamte Bandbreite: 20 dB
  • -40 °C bis +85 °C Betriebstemperaturbereich
  • Einstellbare Vorspannung mit externen Widerständen
  • Geringe Rauschzahl
    • 1,2 dB at 1,2 GHz
    • 1,5 dB at 3,25 GHz
  • OIP3 mit hoher Linearität:
    • 33,7 dBm at 1,2 GHz
    • 31,1 dBm at 3,25 GHz

Applikationen

  • Kabel-, terrestrische und Satelliten-LNAs
  • CATV-Verstärker
  • Optische Knoten
  • Kabelmodems
  • Set-Top-Boxen
  • Heim-Gateways
  • Einendige Verstärkungsblöcke

Blockdiagramm

Blockdiagramm - Qorvo QPL7442 HF-Verstärker

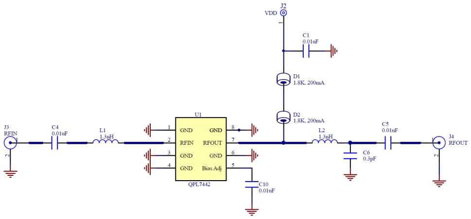
Typischer Applikationsschaltplan

Applikations-Schaltungsdiagramm - Qorvo QPL7442 HF-Verstärker
Veröffentlichungsdatum: 2020-09-24 | Aktualisiert: 2024-08-26