Renesas Electronics ISL28134 Rail-to-Rail Op Amp

Renesas Electronics ISL28134 Ultra-Low Noise, Zero Drift Rail-to-Rail Op Amps are a single, chopper-stabilized Zero-Drift operational amplifier that is optimized for single and dual supply operation from 2.25V to 6.0V and ±1.125V and ±3.0V. The ISL28134 uses auto-correction circuitry to provide very low input offset voltage, drift, and a reduction of the 1/f noise corner below 0.1Hz. The ISL28134 achieves ultra-low offset voltage, offset temperature drift, wide gain bandwidth, and rail-to-rail input/output swing while minimizing power consumption.

Features

  • Rail-to-Rail Inputs and Outputs
    • CMRR @ VCM = 0.1V beyond VS: 135dB, typ.
    • VOH and VOL: 10mV from VS, typ.
  • No 1/f Noise Corner Down to 0.1Hz
    • Input Noise Voltage: 10 nV/√Hz @ 1kHz
    • 0.1Hz to 10Hz Noise Voltage: 250nVP-P
  • Low Offset Voltage: 2.5μV, Max
  • Superb Offset Drift: 15nV/°C, Max
  • Single Supply: 2.25V to 6.0V
  • Dual Supply: ±1.125V to ±3.0V
  • Low ICC: 675μA, typ.
  • Wide Bandwidth: 3.5MHz
  • Operating Temperature Range
    • Industrial: -40°C to +85°C
    • Full Industrial: -40°C to +125°C
  • Packaging
    • Single: SOIC, SOT-23, μTDFN (1.6mmx1.6mm)

Applications

  • Medical instrumentation
  • Sensor gain amps
  • Precision low drift, low-frequency ADC drivers
  • Thermopile, thermocouple, and other temperature sensors front-end amplifiers
  • Precision voltage reference buffers
  • Inertial sensors
  • Process control systems
  • Weight scales and strain gauge sensors

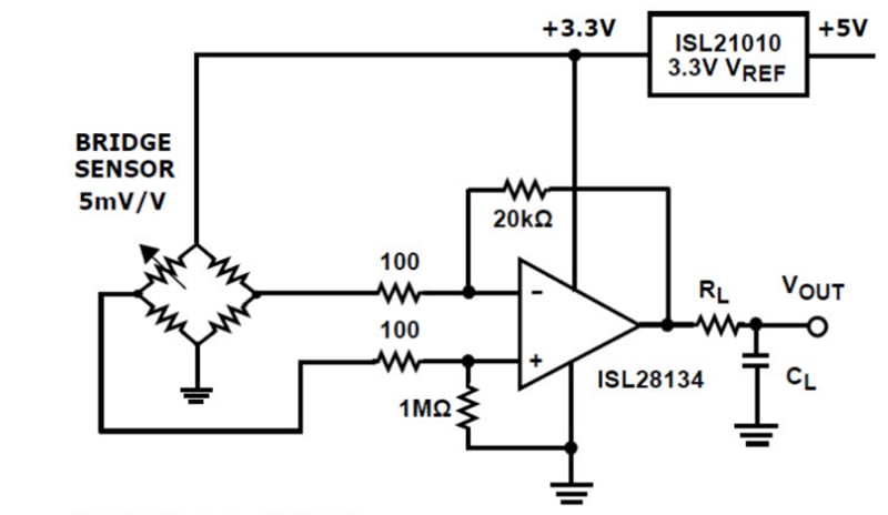
Typical Schematic

Schematic - Renesas Electronics ISL28134 Rail-to-Rail Op Amp
Veröffentlichungsdatum: 2012-06-11 | Aktualisiert: 2023-02-03