Renesas Electronics ISL3232E/ISL4221E/ISL4223E RS-232-Schnittstellen-ICs
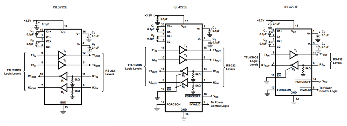
Renesas Electronics ISL3232E/ISL4221E/ISL4223E RS-232-Schnittstellen-ICs sind mit 2,7 V bis 5,5 V betriebene RS-232 Sender/Empfänger, die die ElA/TIA-232- und V.28/V.24-Spezifikationen auch bei VCC = 3,0 V erfüllen. Die Bauteile bieten ±15 kV ESD-Schutz (IEC 61000-4-2 Luftspalt und Human Body Model) auf Senderausgängen und Empfängereingängen (RS-232 Pins).Der ISL4221E ist ein Bauteil mit 1 Treiber und 1 Empfänger und die ISL3232E und ISL4223E sind Bauteile mit 2 Treibern und 2 Empfängern, die zusammen mit dem QFN-Gehäuse von 5 mm x 5 mm einen seriellen Anschluss mit dem branchenweit geringsten Stromverbrauch bieten und sich für PDAs und Handheld-Applikationen eignen. Die ISL4221E und ISL4223E verfügen über eine automatische Abschaltfunktion, die das On-Chip-Netzteil und die Treiberschaltungen ausschaltet. Die Stromversorgung des ISL4221E und ISL4223E wird automatisch gesichert, wenn eine gültige RS-232-Spannung auf einem Empfängereingang angelegt wird.
Zu den Zielapplikationen gehören PDAs, Palmtops und Handheld-Produkte, bei denen ein geringer Betriebsstromverbrauch und ein noch geringerer Stromverbrauch im Standby-Modus entscheidend sind. Die RS-232-Schnittstellen-ICs sind in einem QFN-Gehäuse (Quad Flat No-Lead, QFN) von 5 mm x 5 mm erhältlich und ermöglichen den Einsatz von kleinen niederohmigen Kondensatoren, um Board-Platzeinsparungen zu ermöglichen. Das QFN von 5 mm x 5 mm benötigt eine um 40 % kleinere Boardfläche als ein 20-Ld-TSSOP und ist um fast 20 % dünner.
Merkmale
- Erhältlich in einem Near-Chip-Scale-QFN-Gehäuse (5 mm x 5 mm), das 40 % kleiner ist als ein 20-Ld-TSSOP
- ESD-Schutz für RS-232-I/O-Pins von bis zu ±15 kV (IEC61000)
- Erfüllt die Spezifikationen von EIA/TIA-232 und V.28/V.24 bei 3 V
- RS-232-kompatibel mit VCC = 2,7 V
- On-Chip-Spannungswandler erfordern nur vier externe 0,1-µF-Kondensatoren
- Manuelle und automatische Abschaltfunktionen (außer ISL3232E)
- Empfänger-Hysterese für eine verbesserte Rauschimmunität
- Garantierte Mindest-Datenrate: 250 kBit/s
- Großer Stromversorgungsbereich: +2,7 V bis +5,5 V (Einzel)
- Niedriger Versorgungsstrom im abgeschalteten Zustand: 150 nA
- Bleifrei (RoHS-konform)
Applikationen
- Alle platzbeschränkten Systeme, die RS-232-Anschlüsse erfordern
- Batteriebetriebene und tragbare Geräte
- Handheld-Produkte (GPS-Empfänger, Barcode-Scanner usw.)
- PDAs und Palmtops, Datenkabel
- Mobilfunk-Telefone/Handys, Digitalkameras
Typische Betriebsschaltungen
