Renesas Electronics ISL80102/ISL80103 Linearregler
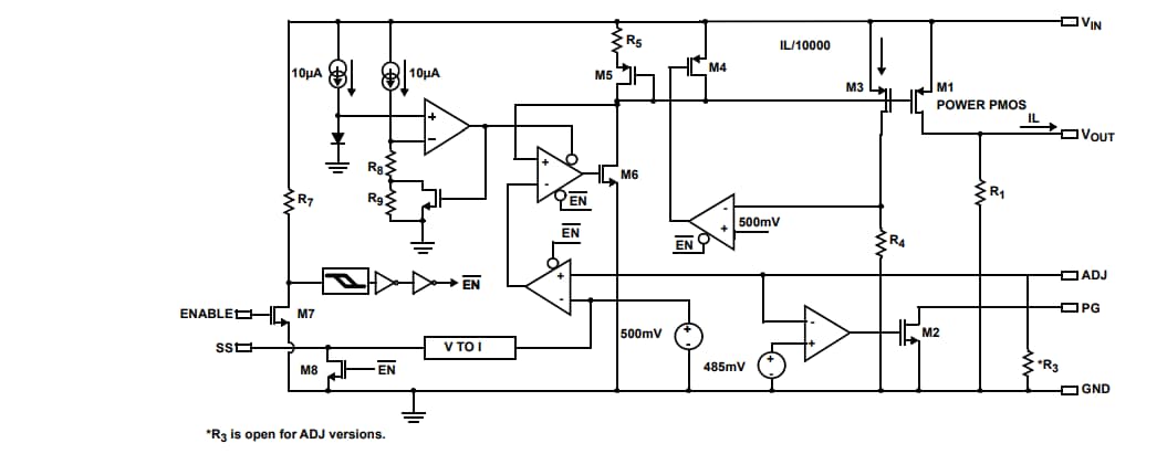
Renesas Electronics ISL80102/ISL80103 Linearregler sind LDOs mit einem Ausgangsstrom von 2 A und 3 A, niedriger Spannung und hohem Strom sowie Einfachausgang. Der ISL80102/ISL80103 wird von Eingangsspannungen von 2,2 V bis 6 V betrieben und kann Ausgangsspannungen von 0,8 V bis 5,5 V bereitstellen.Die ISL80102/ISL80103 Linearregler von Renesas Electronics verfügen über einen externen Kondensator auf dem Soft-Start-Pin, der eine Anpassung für Applikationen bietet, die einen Einschaltstrom von weniger als die Strombegrenzung erfordern. Durch die ENABLE-Funktion kann das Bauteil in einen Abschaltmodus mit niedrigem Ruhestrom versetzt werden. Die Linearregler enthalten einen Submikron-BiCMos-Prozess, der eine erstklassige analoge Leistung und einen hervorragenden Gesamtwert liefert.
Die ISL80102/ISL80103 CMOS-Linearregler verbrauchen aufgrund der Last über bipolare LDOs einen deutlich niedrigeren Ruhestrom, wodurch sie effizient sind und Gehäuse mit kleineren Footprints ermöglichen. Der ISL80102/ISL80103 ist in einem 10-Ld-DFN-Gehäuse verfügbar.
Merkmale
- Stabil mit Keramikkondensatoren
- Ausgangsnennstrom: 2 A und 3 A
- Eingangsspannungsbereich: 2,2 V bis 6 V
- Garantierte ±1,8 % VOUT-Genauigkeit über Leitung, Last und TJ = -40 °C bis +125 °C
- Sehr niedrige Dropout-Spannung von 120 mV bei 3 A (ISL80103)
- Sehr schnelles Einschwingverhalten
- Ausgezeichnete PSRR von 62 dB
- Ausgangsrauschen: 49 µVRMS
- Power-Good-Ausgang
- Einstellbare Einschaltstrombegrenzung
- Kurzschluss-Sicherung und Übertemperaturschutz
- Verfügbar in einem 10-Pin-DFN-Gehäuse
Applikationen
- Server
- Telekommunikation und Netzwerksysteme
- Medizinische Geräte
- Messgerätesysteme
- Router und Schalter
Typische Applikation
BLOCKDIAGRAMM
