Renesas Electronics ISL88001, ISL88002 und ISL88003 Spannungswächter
Renesas Electronics ISL88001, ISL88002 und ISL88003 Spannungswächter sind zur Überwachung der Stromversorgungsspannungen in einer großen Auswahl von Applikationen ausgelegt. Durch das Power-on-Reset und die Versorgungsspannungsüberwachung in kleinen 3-Pin-SC-70- und SOT-23-Gehäusen können die ISL88001, ISL88002 und ISL88003 Bauteile zur Reduzierung der Systemkosten, Reduzierung des Boardplatzbedarfs und zur Erhöhung der Zuverlässigkeit von Systemen beitragen.Die ISL88001, ISL88002 und ISL88003 werden in den gängigsten Spannungs-Auslösepunkten für Standard-Stromversorgungen von 1,8 V bis 5,0 V angeboten. Diese Reset-Schwellenspannungen sind innerhalb von ±1,2 % präzise und das Reset-Signal ist bis hinunter auf 1 V gültig. Aktive High- und aktive Low-Reset-Ausgänge sind in Push-Pull- und Open-Drain-Konfigurationen verfügbar.
Die ISL88001, ISL88002 und ISL88003 Bauteile sind speziell für einen geringen Stromverbrauch und eine hohe Schwellwertgenauigkeit ausgelegt, wodurch sie sich hervorragend für elektronische und tragbare Geräte eignen.
Merkmale
- Einzelspannungswächter
- Feste Spannungsoptionen ermöglichen eine präzise Überwachung von +1,8 V, +2,5 V, +3,0 V, +3,3 V und +5,0 V Stromversorgungen
- Extrem niedriger Versorgungsstrom von 160 nA
- Spannungsschwellwert-Genauigkeit: ±1,2 %
- Power-on-Reset-Timeout: 190 ms
- Reset-Signal gültig bis hinunter zu VDD = 1 V
- Keine externen Komponenten erforderlich
- Immun gegen Stromversorgungs-Transienten
- Erhältlich in kleinen 3-Pin-SC-70- und SOT-23-Gehäusen
- Pin-kompatibel mit MAX803, MAX809, MAX810
- Bleifrei und RoHS-konform
Applikationen
- Mikroprozessor- und Mikrocontroller-Systeme
- Intelligente Instrumente
- Controller
- Computersysteme
- Tragbare und batteriebetriebene Geräte
- Tragbare Geräte
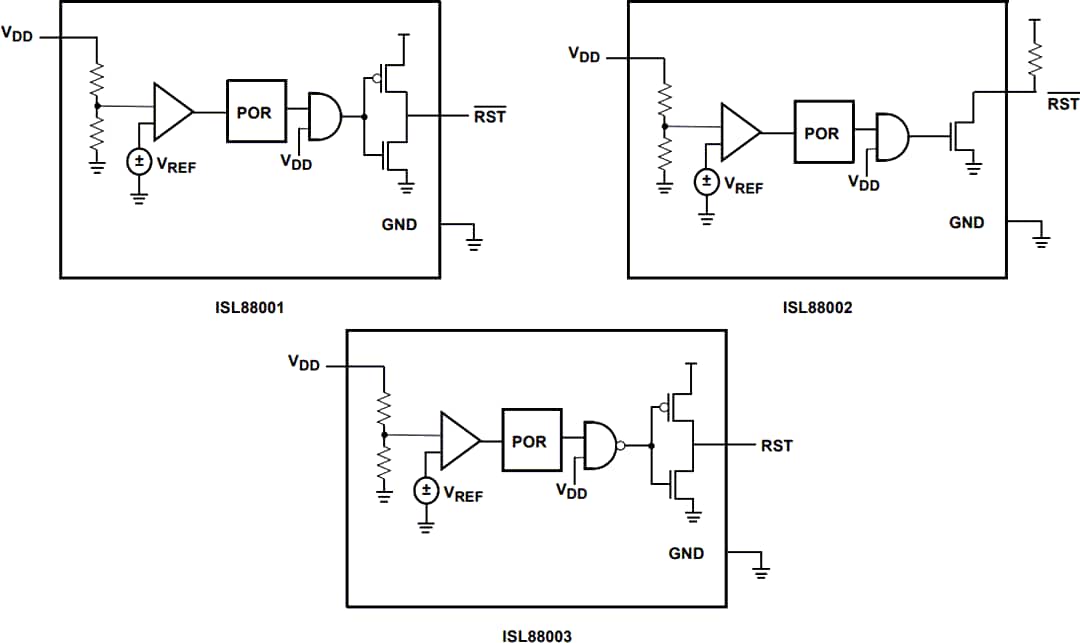
Blockdiagramm
Typische Applikations-Schaltung
Veröffentlichungsdatum: 2020-01-29
| Aktualisiert: 2025-07-21
