Renesas Electronics ISL9113 Synchroner Aufwärtswandler
Der ISL9113 synchrone Aufwärtswandler von Renesas Electronics bietet eine Stromversorgungslösung für Geräte, die von Dreizellen-Alkalin-, NiCd-, NiMH- oder Einzellen-Li-Ionen-/Li-Polymer-Batterien betrieben werden. Der ISL9113 bietet entweder eine feste 5-V- oder eine einstellbare Ausgangsoption für USB-OTG- oder tragbare HDMI-Applikationen. Dieses Bauteil gewährleistet von einem 3-V-Eingang und einem 5-V-Ausgang eine Versorgung von 500 mA und verfügt über eine typische Spitzenstrombegrenzung von 1,3 A. Die hohe Schaltfrequenz von 1,8 MHz ermöglicht den Einsatz von winzigen Induktivitäten und Keramikkondensatoren mit niedrigem Profil für eine Reduzierung der Größe der gesamten Lösung.Der ISL9113 ist ein intern kompensierter, vollintegrierter synchroner Wandler, der für einen hohen Wirkungsgrad mit einer minimalen Anzahl externer Komponenten optimiert ist. Dieses Bauteil geht bei leichter Last in den Skip-Modus über und verbraucht einen Ruhestrom von nur 20 µA, wodurch ein höherer Wirkungsgrad bei leichten Lasten und eine maximale Batterielaufzeit erzielt wird. Der ISL9113 synchrone Aufwärtswandler ist in einem 8-Pin-DFN-Gehäuse und einem 6-Bump-WLCSP-Gehäuse verfügbar.
Merkmale
- Wirkungsgrad von bis 95 % bei typischen Betriebsbedingungen
- Eingangsspannungsbereich: 0,8 V bis 4,7 V
- Schaltfrequenzbereich: 1,5 MHz bis 2,0 MHz
- Ausgangsstrom: bis zu 500 mA (VBAT = 3,0 V, VOUT = 5,0 V)
- Niedriger Ruhestrom (IQ): 20 μA (typisch)
- Logik-gesteuerte Abschaltung (IQ < 1 μA)
- Ausgangsspannung: 5 V, 5,1 V fest oder anpassbar
- Hohe EN-Logikschaltung: 1,2 V
- Ausgangstrennung beim Abschalten
- Skip-Modus unter leichten Lastbedingungen
- Unterspannungssperre
- Fehlerschutz: OVP (nur ADJ-Version), OTP, Kurzschluss
- Betriebstemperaturbereich: -20 °C bis +85 °C
- Gehäuseoptionen
- DFN-8 (2 mm x 2 mm)
- WLCSP-6 (0,8 mm x 1,36mm)
Applikationen
- Tragbare HDMI
- USB-OTG
- Smartphones
- Tablet und mobile Internetgeräte
ISL9113ERAZ Blockdiagramm
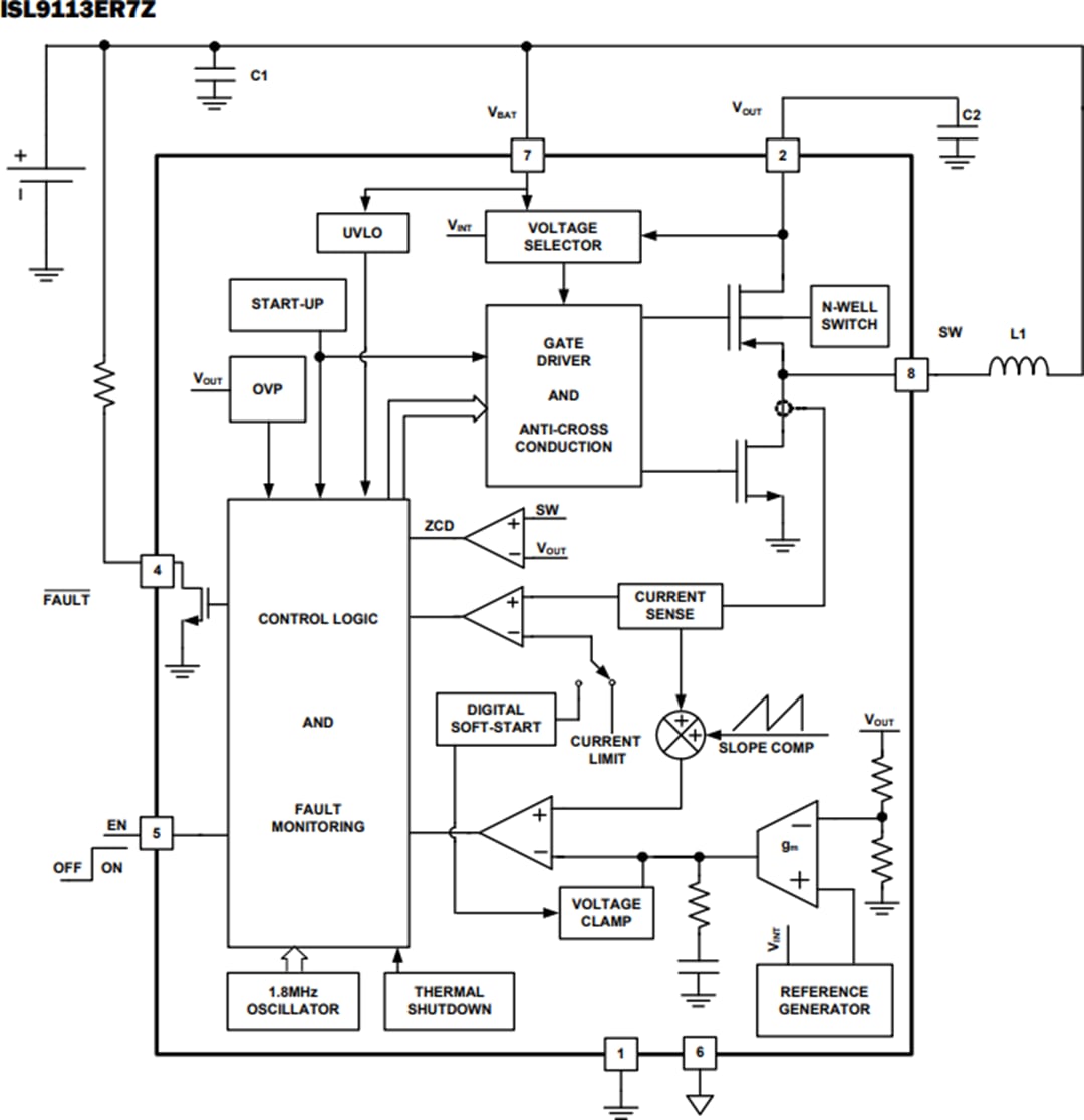
ISL9113ER7Z Blockdiagramm
ISL9113ERAZ Applikations-Schaltung
ISL9113ER7Z Applikations-Schaltung
Veröffentlichungsdatum: 2019-10-04
| Aktualisiert: 2023-10-13
