Renesas Electronics ISL9120 Stromsparender Abwärts-/Aufwärtswandler

Der Renesas Electronics ISL9120 Abwärts-/Aufwärtswandler ist ein hochintegrierter DC/DC-Schaltregler, der Eingangsspannungen akzeptiert, die entweder über oder unter der geregelten Ausgangsspannung liegen. Der ISL9120 wechselt automatisch und ohne wesentliche Ausgangsstörungen zwischen den Abwärts- und Aufwärtsmodi. Darüber hinaus verfügt der ISL9120 über einen automatischen Bypass-Funktionsumfang. Wenn die Eingangsspannung im allgemeinen innerhalb von 1 % bis 2 % der Ausgangsspannung liegt, wird eine direkte Bypass-Verbindung zwischen den VIN- und VOUT-Pins erstellt. Zusätzlich zum automatischen Bypass-Funktionsumfang verfügt der ISL9120 bei Verwendung eines BYP-Pins auch über einen erzwungenen Bypass-Funktionsumfang.

Der ISL9120 kann einen Ausgangsstrom von 800 mA (VIN = 2,5 V, VOUT = 3,3 V) liefern und sorgt mit seiner anpassbaren Strombegrenzungs-PFM-Steuerarchitektur (Impulsfrequenzmodulation) für einen hervorragenden Wirkungsgrad.

Der ISL9120 ist für eigenständige Applikationen konzipiert und unterstützt eine feste Ausgangsspannung von 3,3 V bzw. eine variable Ausgangsspannung mit einem externen Widerstandsteiler. Der erzwungene Bypass-Stromsparmodus kann gewählt werden, wenn eine Spannungsregelung nicht erforderlich ist. Der ISL9120 verbraucht über den Betriebstemperaturbereich im erzwungenen Bypass-Modus weniger als 3,5 μA Strom.

Der ISL9120 benötigt nur eine Induktivität und sehr wenige externe Komponenten. Aufgrund des extrem kleinen Formfaktors eignet sich der ISL9120 hervorragend für vernetzte Geräte im Internet of Things, einschließlich Wearables, Smartphones, intelligente Thermostate und Point-of-Sale-Einrichtungen.

Merkmale

  • Akzeptiert Eingangsspannungen oberhalb oder unterhalb der geregelten Ausgangsspannung
  • Automatischer Bypass-Modus-Funktionsumfang
  • Automatische und nahtlose Übergange zwischen Abwärts- und Aufwärts-Modi
  • Großer Eingangsspannungsbereich von 1,8 V bis 5,5 V
  • Wählbarer erzwungener Bypass-Stromsparmodus
  • Anpassbares Mehrstufen-Strombegrenzungs-Schema zur Optimierung des Wirkungsgrades bei niedrigem und hohem Strom
  • Ausgangsstrom: bis zu 800 mA (VIN = 2,5 V, VOUT = 3,3 V)
  • Hoher Wirkungsgrad: bis zu 98 %
  • 41 μA Ruhestrom maximiert den Wirkungsgrad bei geringer Last
  • Vollständig geschützt bei Übertemperatur und Unterspannung
  • Kompakte WLCSP- von 1,41 mm x 1,41 mm und TQFN-Gehäuseoptionen von 3 mm x 3 mm
  • Bleifrei und RoHS-konform

Applikationen

  • Smartphones
  • Tablets
  • Intelligente Thermostate
  • Wearables
  • Gesundheit und Fitness
  • Point-of-Sale

Videos

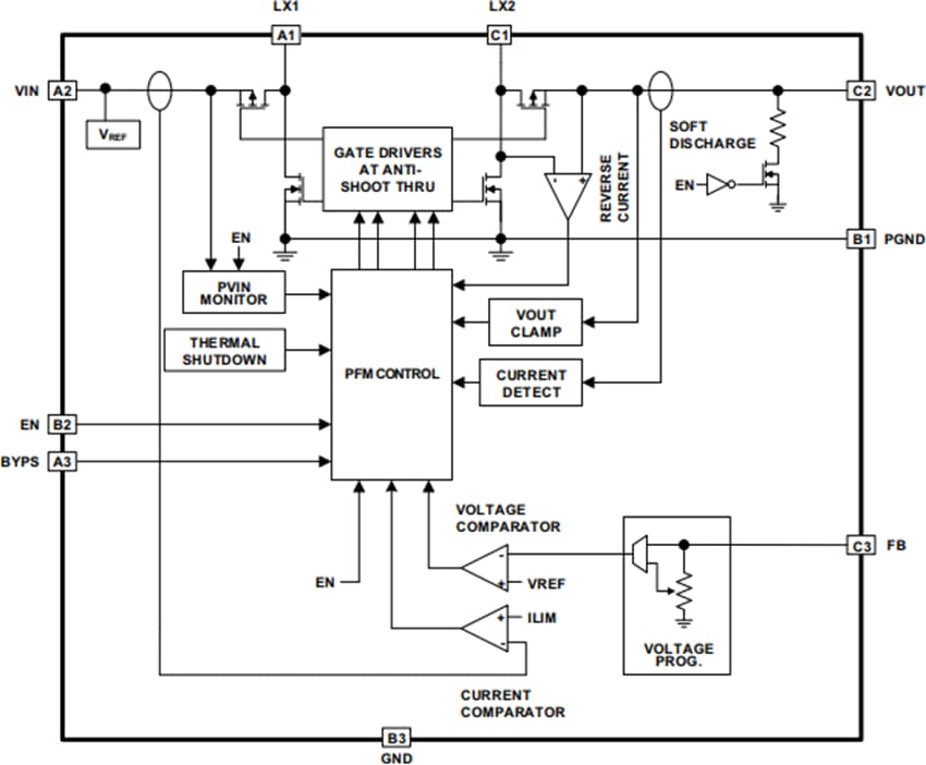
Blockdiagramm

Renesas Electronics ISL9120 Stromsparender Abwärts-/Aufwärtswandler

Diagramm typischer Applikationen

Renesas Electronics ISL9120 Stromsparender Abwärts-/Aufwärtswandler
Veröffentlichungsdatum: 2018-07-05 | Aktualisiert: 2023-02-09