Renesas Electronics RAA223010 AC/DC-Abwärtsregler
Der Renesas Electronics RAA223010 AC/DC-Abwärtsregler verfügt über einen extrem niedrigen Standby-Stromverbrauch mit einem integrierten 700 V MOSFET, der eine 10 W-Ausgangsleistung liefern kann. Dieser Abwärtsregler kombiniert eine konstante Off-Time-Steuerung für schwere Lasten und eine Impulsfrequenzmodulation (PFM) für einen Betrieb mit geringer Last. Der RAA223010 Regler enthält einen Eingangs-Brownout-Schut , der eine Eingangsschaltung vor Überstrom bei niedriger Eingangsspannung verhindert. Dieser AC/DC-Abwärtsregler verfügt über einen HiClock -Schutz für Ausgangsfehlerbedingungen, wie z. B. -Kurzschluss, Überlast, Überspannung und Open -Feedback. Der RAA223010 Abwärtsregler unterstützt eine Ausgangsspannung von 3,3 V.Der AC/DC-Abwärtsregler erreicht einen Wirkungsgrad von bis zu 80 % und reduziert das EMI-Rauschspektrum durch eingebautes Frequenz-Dithering. Dieser Abwärtsregler ist in einem kleinen 7-Ld-SOIC-Gehäuse erhältlich. Zu den typischen Applikationen gehören Haushaltsgeräte, Mess- und Industriesteuerung, Vorspannungsleistung, Heimautomatisierung, IoT und Sensoren.
Merkmale
- Extrem niedriger Standby-Stromverbrauch (< 15 mW)
- Kein wahrnehmbares Rauschen
- Niedriger Ruhestrom: <75 µA
- Die Programmierbare Pulsfrequenzmodulation (Programmable Pulse Frequency Modulation, PFM) ermöglicht die Optimierung von COUT für verschiedene Standby-Leistungsanforderungen
- Schutzfunktionen:
- Kurzschlussschutz (SCP)
- Überlastschutz (OLP)
- Überspannungsschutz (OVP)
- Offener Rückkopplungsschutz
- Überhitzungsschutz (OTP)
- Niedrige EMI mit Frequenz-Dithering
- 3,3 V Ausgangsspannung
- 7-Ld-SOIC-Gehäuse
- 1 W Kontinuierliche Verlustleistung (TA = 25 °C)
- -0,3 V bis 700 V Drain-Source-Spannung
- -60 °C bis 150 °C maximaler Lagertemperaturbereich
Applikationen
- Haushaltsgeräte
- Heimautomatisierung, IoT und Sensoren
- Messung und Industriesteuerung
- Bias Power
Typisches Applikations-Schaltungsdiagramm
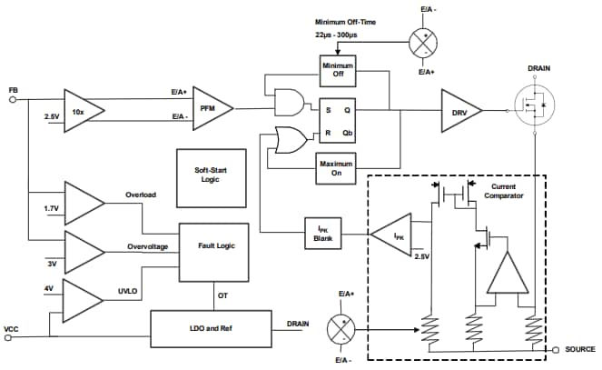
Blockdiagramm
Videos
Veröffentlichungsdatum: 2024-02-12
| Aktualisiert: 2024-04-25
