Renesas Electronics RAA223012 Nicht-isolierter AC/DC-Abwärtsregler mit 700 V
Der Renesas Electronics RAA223012 nicht-isolierte AC/DC-Abwärtsregler mit 700 V verfügt über einen extrem niedrigen Standby-Stromverbrauch und einen integrierten 700-V-MOSFET, der eine Ausgangsleistung von bis zu 2,5 W liefern kann. Das Bauteil unterstützt eine Ausgangsspannung von nur 3,3 V. Der RAA223012 kombiniert eine konstante Aussteuerung für eine schwere Last und eine Impulsfrequenzmodulation (PFM) für einen Betrieb mit geringer Last. Die konstante Aussteuerung regelt die Schaltfrequenz oberhalb der hörbaren Frequenz von ca. 50 kHz. Die PFM eliminiert potenzielle hörbares Rauschen und bietet gleichzeitig einen hervorragenden Wirkungsgrad bei geringer Last und einen extrem niedrigen Stromverbrauch (< 10 mW bei Nulllast). Ein Wirkungsgrad von bis zu 75 % wird erreicht. Darüber hinaus verfügt der RAA223012 über ein integriertes Frequenz-Dithering, wodurch das EMI-Rauschen weiter reduziert wird.Der RAA223012 enthält einen Eingangsspannungsabfallschutz, der eine Eingangsschaltung vor Überstrom bei niedriger Eingangsspannung schützt, und einen Hiccup-Schutz für Ausgangsfehlerbedingungen wie Kurzschluss, Überlast und offene Rückkopplung.
Der RAA223012 nicht-isolierte AC/DC-Abwärtsregler mit 700 V von Renesas Electronics ist in SOIC-8- und TSOT23-5-Gehäuseoptionen erhältlich.
Merkmale
- Integrierter 700-V-MOSFET
- Extrem geringer Standby-Strom von < 10 mW)
- Kein hörbares Rauschen
- Niedriger Ruhestrom von < 100 μA
- Ausgangsleistung von bis zu 2,0 W
- Ausgangsspannung so niedrig wie 3,3 V
- Niedrige EMI mit Frequenz-Dithering
- Programmierbare PFM ermöglicht die Optimierung von COUT für verschiedene Standby-Leistungsanforderungen
- Schutzfunktionen
- Kurzschluss-Sicherung (SCP)
- Überlastschutz (OLP)
- Schutz gegen unterbrochene Rückkopplung
- Übertemperaturschutz (OTP)
- SOIC-8- und TSOT-23-5-Gehäuseoptionen
- RoHs-konform
Applikationen
- Haushaltsgeräte
- Heimautomatisierung, IoT und Sensoren
- Messung und Industriesteuerung
- Bias-Strom
Dokumente
Videos
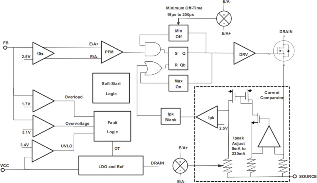
Blockdiagramm
Typische Applikations-Schaltung
Pin-Bezeichnungen
Veröffentlichungsdatum: 2021-06-23
| Aktualisiert: 2022-03-11
