Renesas Electronics RAA223181 900-V-Offline-Flyback-Regler
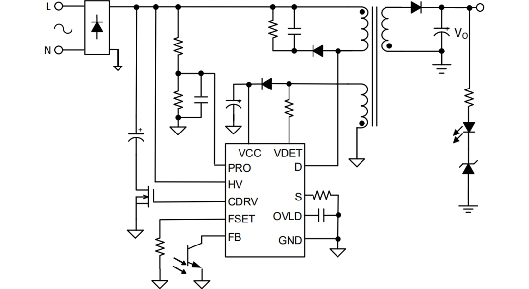
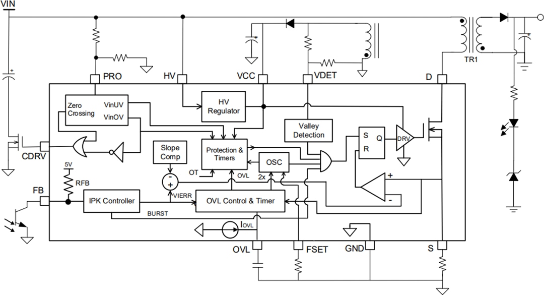
Der Renesas Electronics RAA223181 900-V-Offline-Flyback-Regler ist für Applikationen mit hoher Eingangsspannung und hoher Zuverlässigkeit, wie z. B. Smart-Meter-Netzteile und andere isolierte Universal-Netzteile, optimiert. Der RAA223181 wird im diskontinuierlichen Leitungsmodus (DCM) mit konstanter Schaltfrequenz bei Volllast betrieben. Das Bauteil verfügt über eine grundlegende Stabilität mit einem einfachen Rückkopplungsschleifen-Design während des Schaltens bei konstanter Frequenz, ohne die Kommunikation des Smart-Meters zu beeinträchtigen. Der RAA223181 wechselt bei leichten Lasten in den Burst-Modus, um den Stromverbrauch des ICs zu reduzieren und gleichzeitig die Burst-Frequenz unter 3 kHz zu halten, um Störungen des PLC-Frequenzbands zu vermeiden.Der RAA223181 verfügt über einen einzigartigen Kurzzeitbetriebsmodus mit hoher Last, der eine Ausgangsleistung von bis zu 12 W für eine programmierte Zeit liefert. Diese Funktion ermöglicht das Design des Smart-Meter-Netzteils mit einer normalen Leistungsstufe, ohne für eine doppelte Leistung im Übertragungsmodus ausgelegt zu sein, wodurch die Systemkosten erheblich reduziert werden.
Darüber hinaus verfügt der RAA223181 über eine kostengünstige Funktion für Eingangsspannungen von mehr als 265 VAC, bei denen zwei gestapelte 400-V-Elektrolytkondensatoren (typisch) nach dem Brückengleichrichter erforderlich sind. Der RAA223181 verwendet nur einen 400-V-Kondensator. Das Bauteil erkennt die Überspannung, trennt den Eingangskondensator des DC-Busses mit einem MOSFET und stoppt das Schalten. Diese Funktion spart die Kosten von teuren Hochspannungs-Elektrolytkondensatoren.
Darüber hinaus verwendet der RAA223181 eine Tal-Schalttechnik zur Reduzierung der Schaltverluste und Verbesserung der thermischen Leistungsfähigkeit bei Betrieb mit hohen Temperaturen. Darüber hinaus verfügt das Bauteil über einen Eingangsspannungsabfallschutz, eine Ausgangsüberlast, eine Kurzschluss-Sicherung, eine VccUV, eine Vcc-OV, eine VinUV, eine Spitzenstrombegrenzung, eine primäre Kurzschluss-Sicherung und einen Übertemperaturschutz.
Der RAA223181 900-V-Offline-Flyback-Regler von Renesas Electronics ist in einem SO16-13-Gehäuse mit einem Betriebstemperaturbereich von -40 °C bis +125 °C untergebracht.
Merkmale
- Flyback-Regler mit einem integrierten 10-Ω-MOSFET von 900 V
- Einzel-Eingangskondensator von 400 V für einen Eingang von bis zu 450 VAC
- Frequenzverdopplung für den Betrieb mit hoher Last (bis zu 12 W) mit programmierbarer Dauer von <100 ms
- Burst-Mode-Betrieb bei geringer Last
- Valley-Schaltung zur Reduzierung von Schaltverlusten
- Programmierbarer Konstantfrequenz-DCM-Betrieb (empfohlener Bereich von 50 kHz bis 100 kHz)
- Zu den Schutzfunktionen gehören Kurzschluss-Sicherung (SCP), Überlastschutz (OLP), Eingangs-Unterspannungssperre (VinUV), Eingangs-OVP, VCC-Überspannungsschutz (VccOV), VCC-Unterspannungssperre (VccUV) und Übertemperaturschutz (OTP)
- Betriebstemperaturbereich: -40 °C bis +125 °C
- SO16-13-Gehäuse
Applikationen
- Smart Meter
- Große Haushaltsgeräte
- Industriesteuerung
Ressourcen
Blockdiagramm
Typische Flyback-Schaltung
