Renesas Electronics RAA271082 Automotive-PMICs
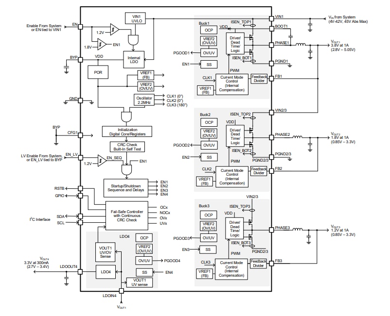
Renesas Electronics RAA271082 Automotive-PMICs sind anpassbare Multi-Rail-Leistungs-ICs, die einen primären synchronen Hochspannungs-Abwärtsregler, zwei sekundäre synchrone Niederspannungs-Abwärtsregler und einen LDO-Regler umfassen. Der RAA271082 liefert vier Überspannungs- und Unterspannungswächter, I2C-Kommunikationen, einen Universal-I/O-Pin und eine dedizierte Reset-Ausgangs-/Fehleranzeige.Die RAA271082 Automotive-PMICs von Renesas demonstrieren den ASIL-D ISO-26262 Entwicklungsprozess und sind zur Erfüllung der ASIL-B-Bauteilmetriken ausgelegt. Der RAA271082 enthält eine zweite Bandlückenreferenz für die OV/UV-Monitore, einen integrierten Selbsttest beim Einschalten, eine unabhängige OV/UV-Überwachung und eine kontinuierliche CRC-Fehlerprüfung auf internen Registern und I2C-Kommunikationen.
Das Bauteil liefert eine Leistungslösung mit hoher Dichte und benötigt nur wenige externe Komponenten und eine minimale Boardfläche. Die PMICs bieten einen umfangreichen Funktionsatz, der mit einem internen OTP-Speicher (One-Time Programmable, OTP) konfiguriert ist. Fast alle Bauteiloptionen, wie z. B. jede Ausgangsspannungsauswahl, Leistungssequenzierung und OV/UV-Schwellenwerte, sind intern konfiguriert und benötigen keine externen Komponenten für die Auswahl. Darüber hinaus liefern die Regler eine interne Kompensation. Die Abwärtswandler sind synchron, um einen hohen Wirkungsgrad zu erzielen und können in rauen Umgebungen, die hohe Umgebungstemperaturen erfordern, betrieben werden.
Der RAA271082 ist in einem 24-Pin-QFN-Gehäuse (SCQFN) mit 24 Anschlüssen und einem freiliegenden Pad für eine verbesserte thermische Leistung untergebracht. Das Bauteil ist gemäß AEC-Q100 Klasse 1 qualifiziert und verfügt über einen Umgebungstemperaturbereich von -40 °C bis +125 °C und ist elektrisch für einen Sperrschichttemperaturbereich von -40 °C bis +150 °C spezifiziert.
Merkmale
- ASIL-D ISO26262 Entwicklungsprozess
- VIN-Betriebsbereich von 4,0 V bis 42 V, Startbereich von 4,5 bis 42 V
- Feste Schaltfrequenz von 2,2 MHz mit optionaler pseudozufälliger Frequenzspreizung
- Drei Synchroneabwärtswandler mit interner Kompensation und einem LDO
- Buck1-Ausgangsbereich von 2,8 V bis 5,05 V, bis zu 1 A
- Buck2/3-Ausgangsbereich von 0,85 V bis 3,3 V, bis zu 1 A
- LDO4-Ausgangsbereich von 2,7 V bis 3,4 V, bis zu 300 mA
- OTP UV/OV-Schwellenwerte von ±4 %, ±6 %, ±8 %, ±12 %
- Einschalt-/Ausschaltsequenz und Verzögerung des OTP
- Optionale Ausgangsentladung auf Buck2, Buck3 und LDO4
- Konfigurierbarer GPIO-Pin
- Dual-EN-Pins
- AEC-Q100-qualifiziert, Klasse 1 von -40 °C bis +125 °C (TJ = +150 °C)
- Schutzfunktionen
- Eingangsspannungs-UVLO
- Ausgangs-OV/-UV
- Überstromschutz auf internen und Ausgangs-LDOs
- Abschaltung bei Übertemperatur
- Funktionale Sicherheit
- Integrierter Selbsttest (BIST) beim Einschalten
- Dual-Bandlücken/Referenzketten
- Unabhängiger UV/OV-Messpfad für Buck1-Ausgang
- Konfigurierbarer Fenster-Watchdog-Timer (WWDT)
- Kontinuierliche CRC-Überprüfung von OTP-Schattenregistern
- CRC-geschützte I2C-Kommunikation
- Konfigurierbarer Fehlermanager
Applikationen
- Fahrerüberwachungskameras
- Rück- und Rundumsicht-HD-Automotive-Kameras
- Mikrocontroller-PMIC für Batteriemanagementsysteme
- Mikrocontroller-PMIC für Zonen- und Domänencontroller
- Mikrocontroller-PMIC für Gateway-Einheiten
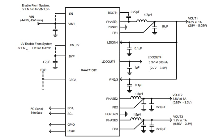
Typischer Applikationsschaltplan
Blockdiagramm
